HOME   LIST
‹–   –›

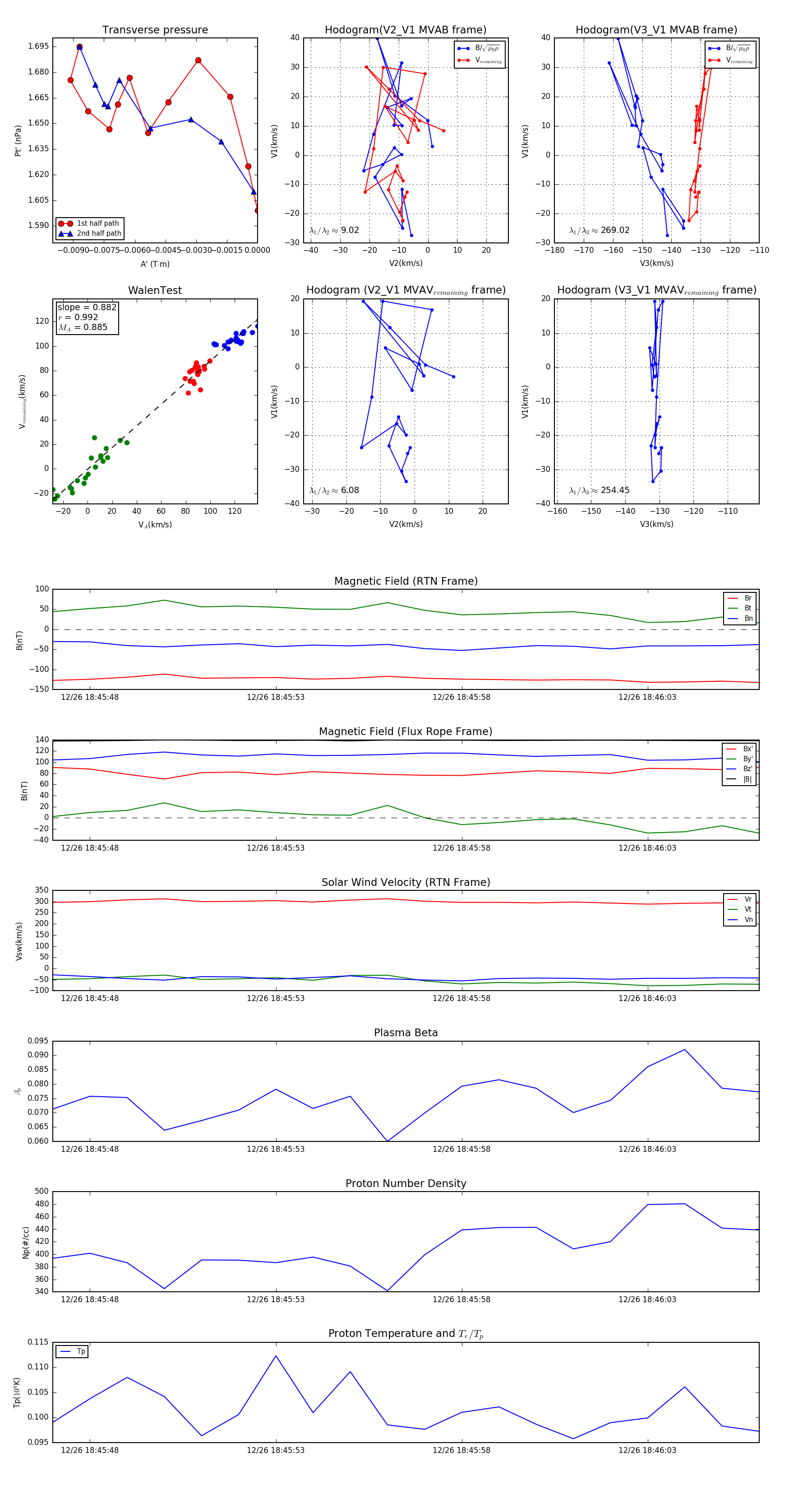
Flux Rope in 2023

Flux Rope Event 2023-12-26 18:45:47 ~ 2023-12-26 18:46:06 (20 seconds)


plot