HOME   LIST
‹–   –›

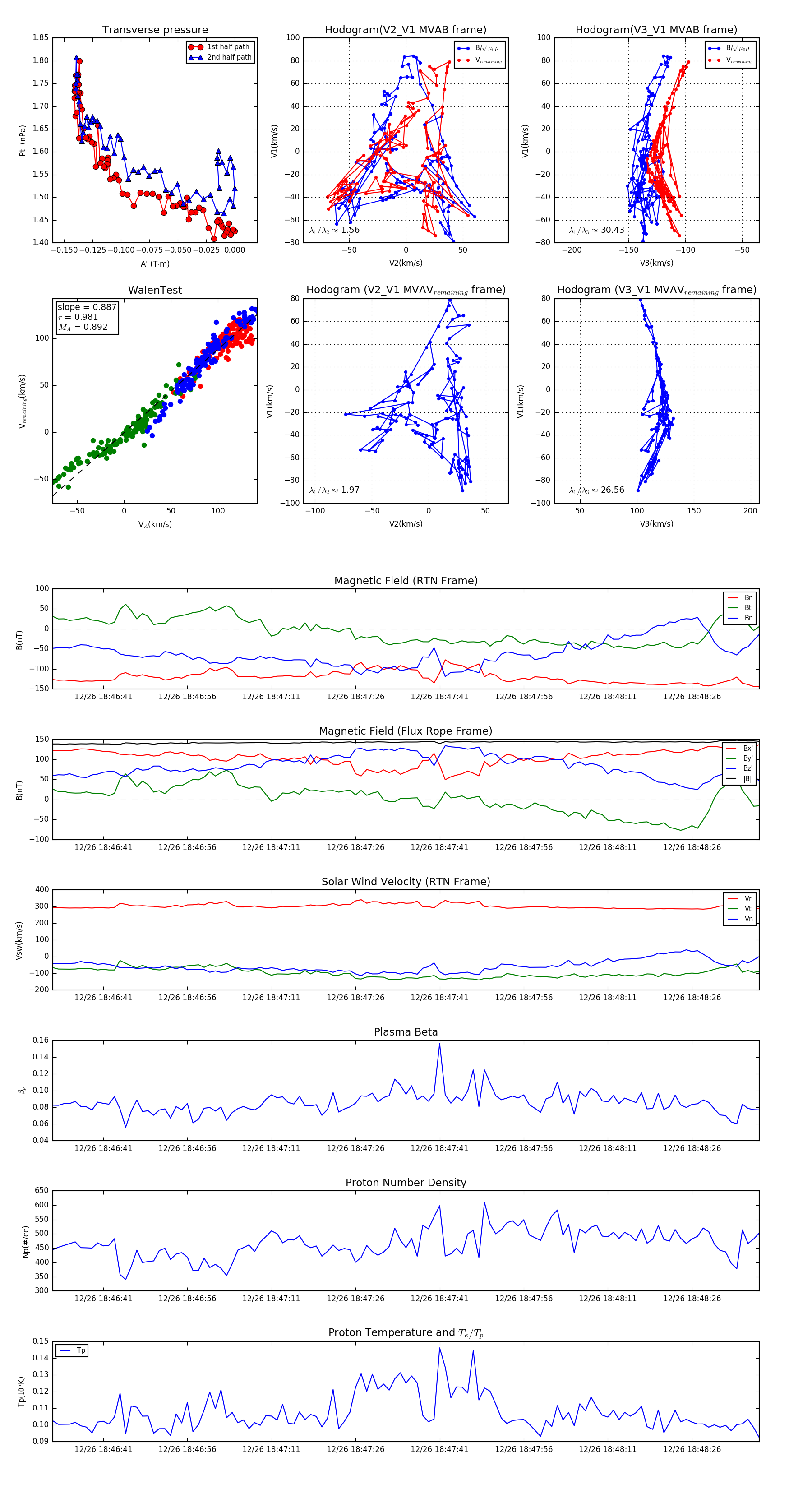
Flux Rope in 2023

Flux Rope Event 2023-12-26 18:46:32 ~ 2023-12-26 18:48:38 (127 seconds)


plot