HOME   LIST
‹–   –›

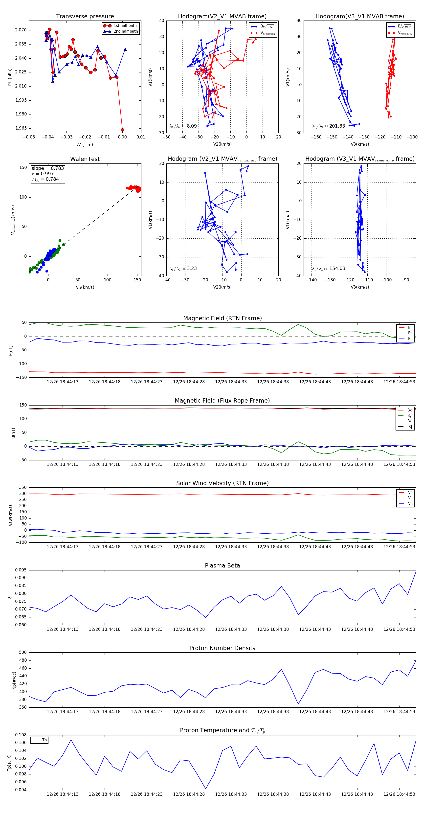
Flux Rope in 2023

Flux Rope Event 2023-12-26 18:44:09 ~ 2023-12-26 18:44:55 (47 seconds)


plot