HOME   LIST
‹–   –›

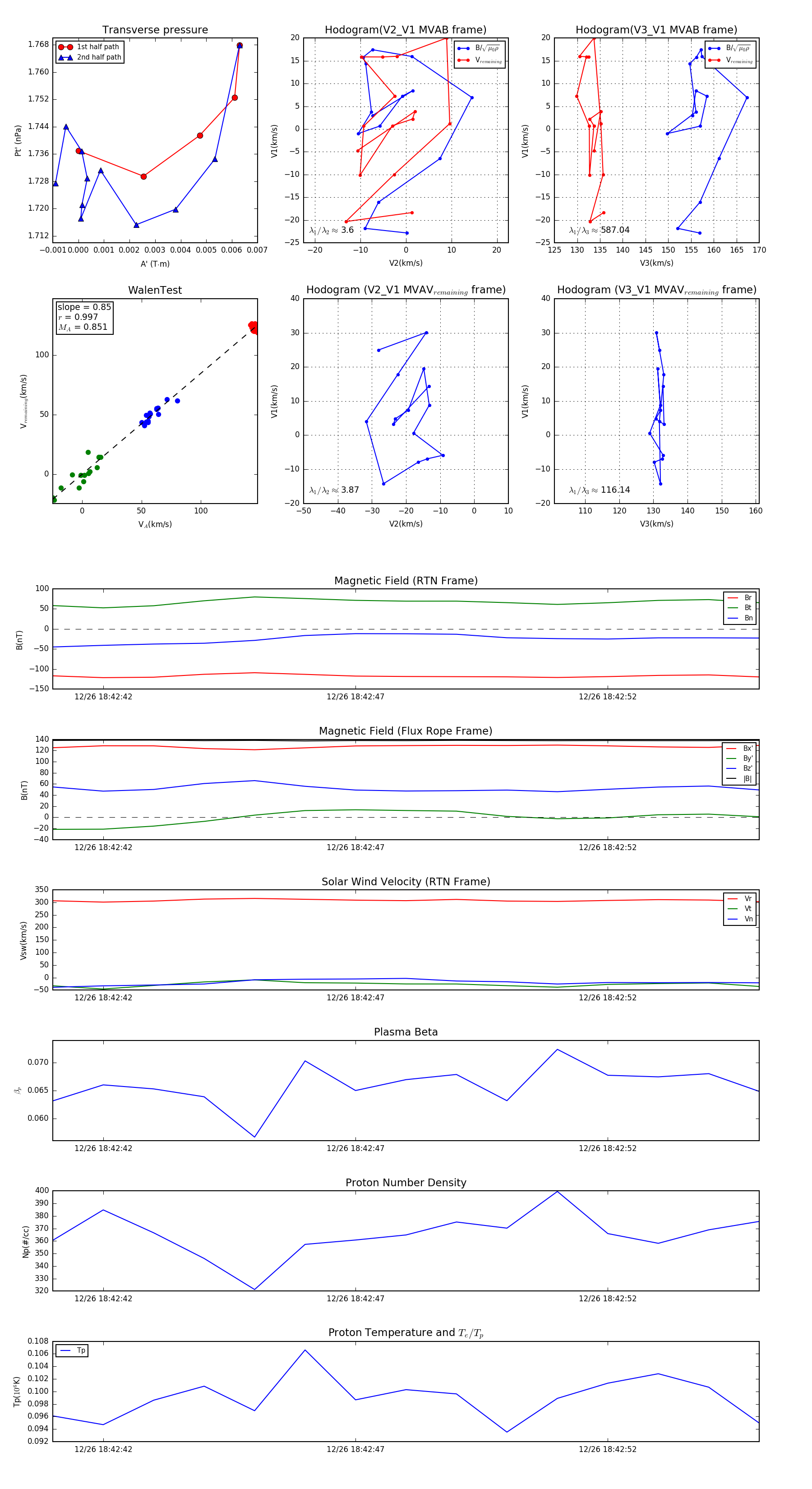
Flux Rope in 2023

Flux Rope Event 2023-12-26 18:42:41 ~ 2023-12-26 18:42:55 (15 seconds)


plot