HOME   LIST
‹–   –›

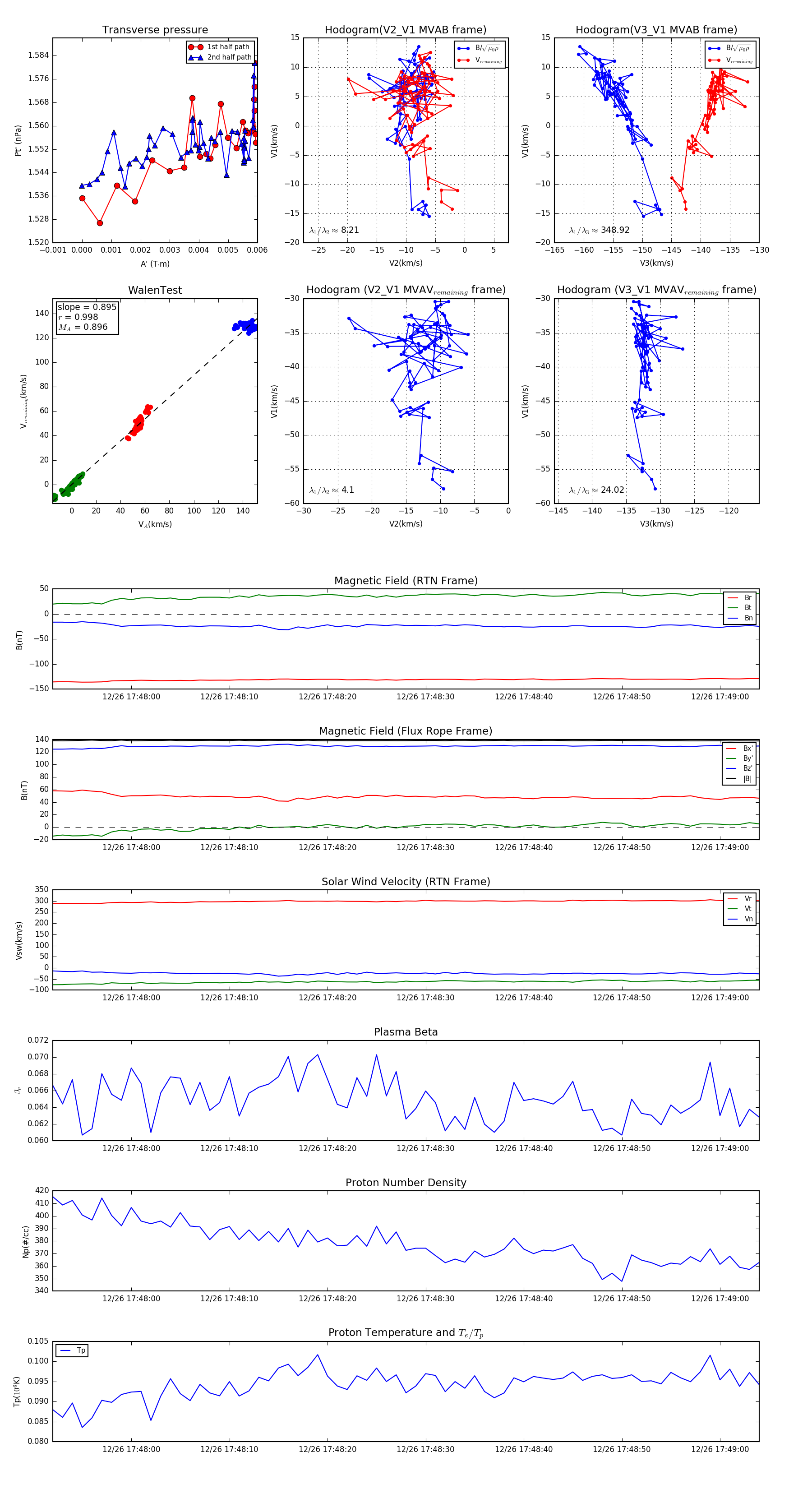
Flux Rope in 2023

Flux Rope Event 2023-12-26 17:47:52 ~ 2023-12-26 17:49:04 (73 seconds)


plot