HOME   LIST
‹–   –›

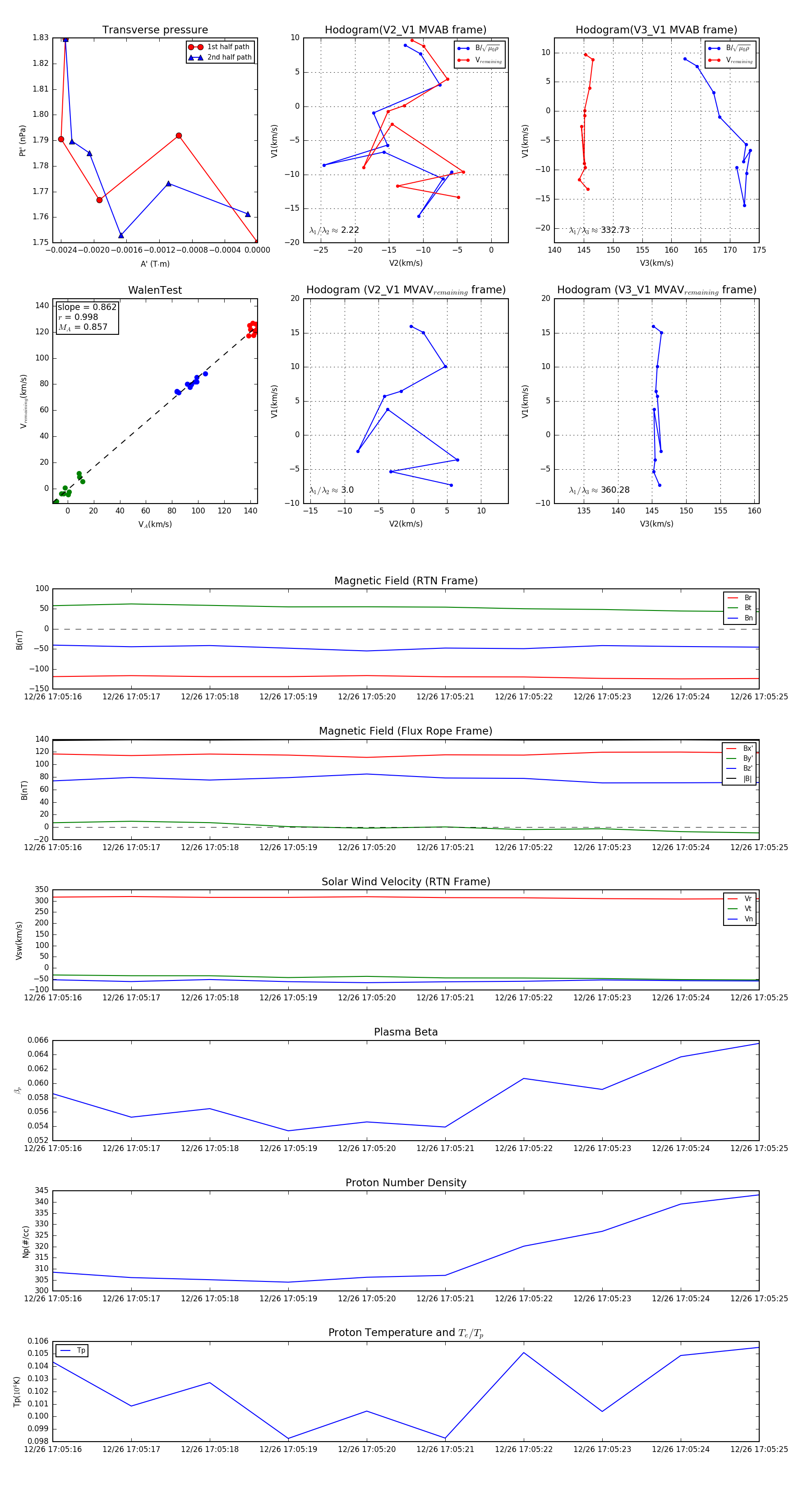
Flux Rope in 2023

Flux Rope Event 2023-12-26 17:05:16 ~ 2023-12-26 17:05:25 (10 seconds)


plot