HOME   LIST
‹–   –›

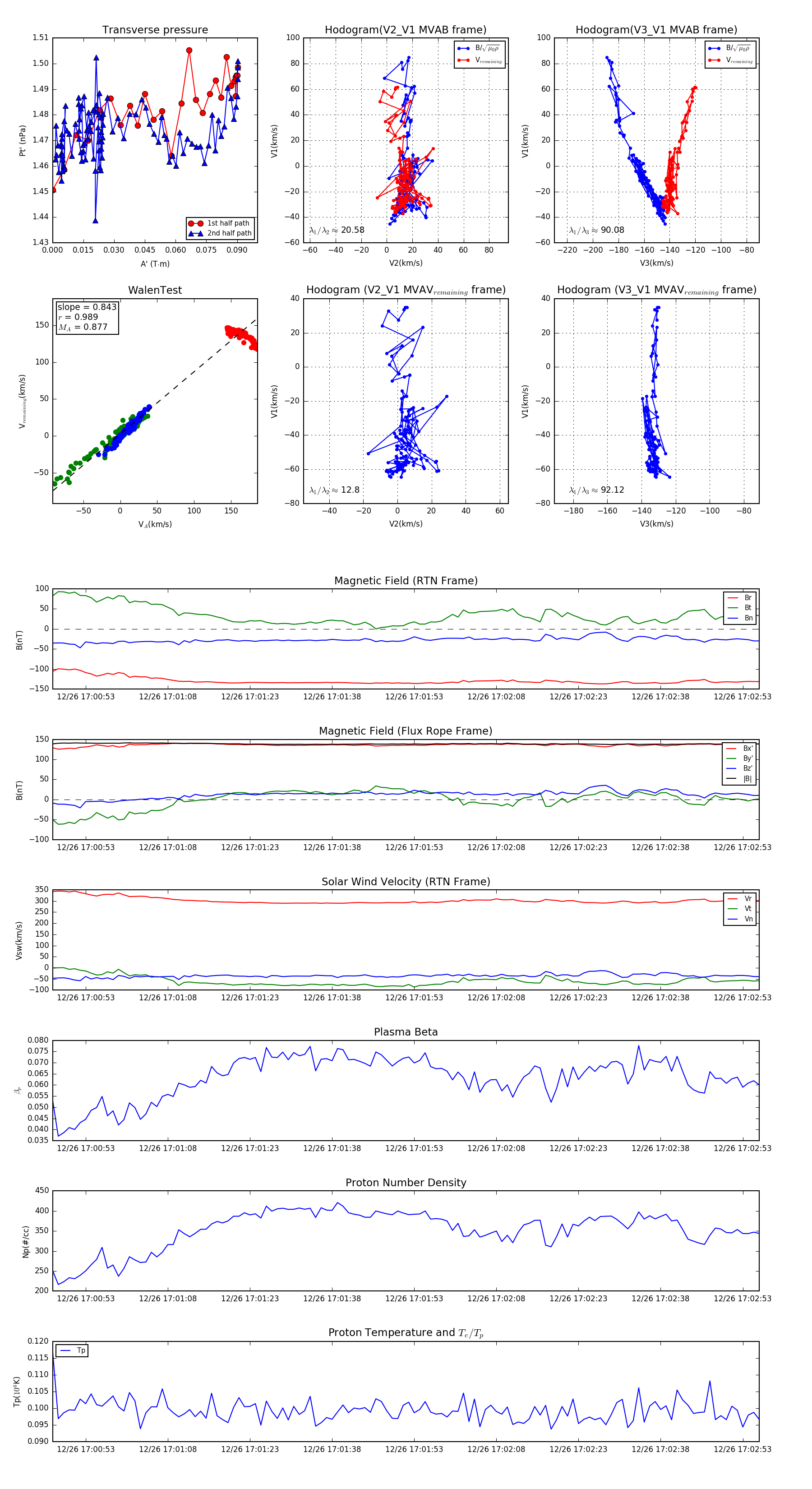
Flux Rope in 2023

Flux Rope Event 2023-12-26 17:00:47 ~ 2023-12-26 17:02:56 (130 seconds)


plot