HOME   LIST
‹–   –›

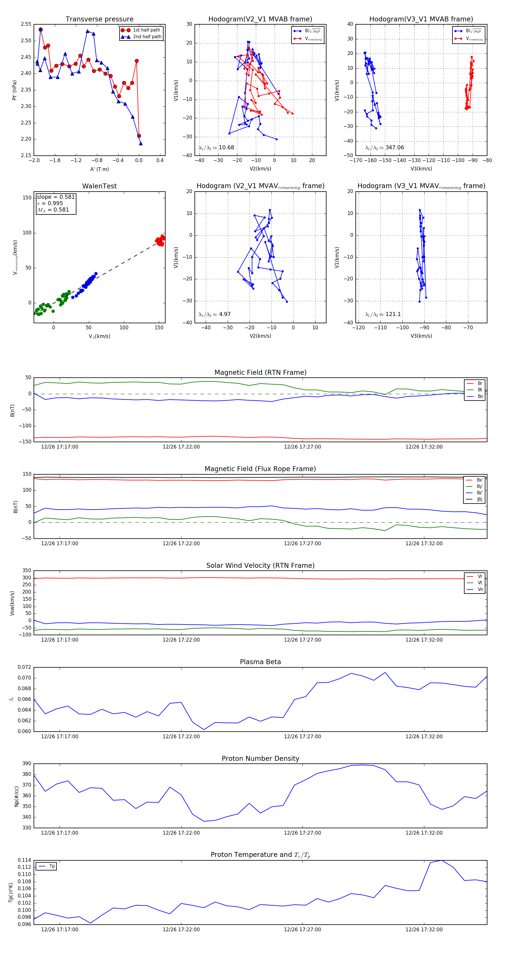
Flux Rope in 2023

Flux Rope Event 2023-12-26 17:15:56 ~ 2023-12-26 17:34:36 (1121 seconds)


plot