HOME   LIST
‹–   –›

Flux Rope in 2023

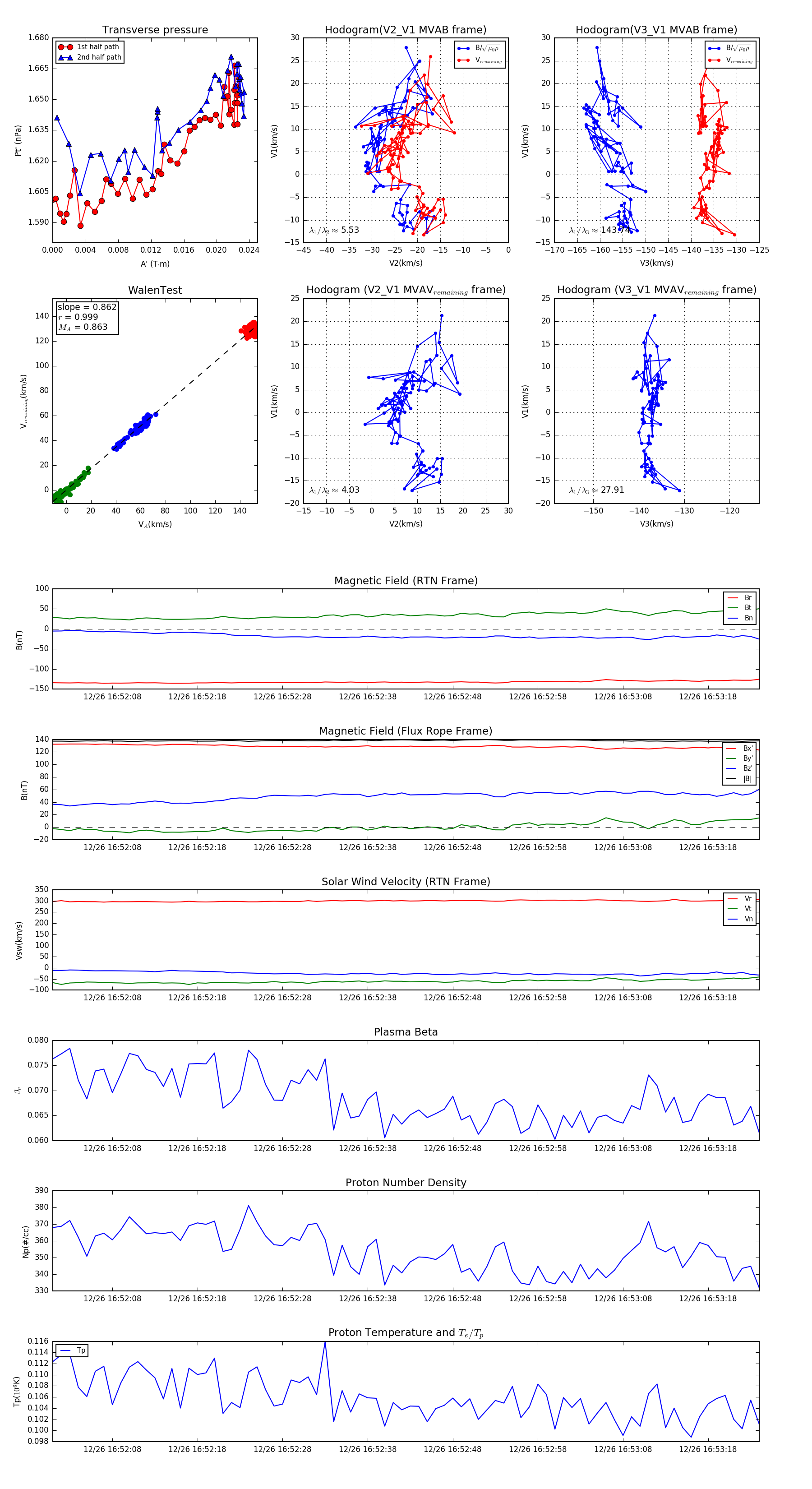
Flux Rope Event 2023-12-26 16:52:01 ~ 2023-12-26 16:53:24 (84 seconds)


plot