HOME   LIST
‹–   –›

Flux Rope in 2023

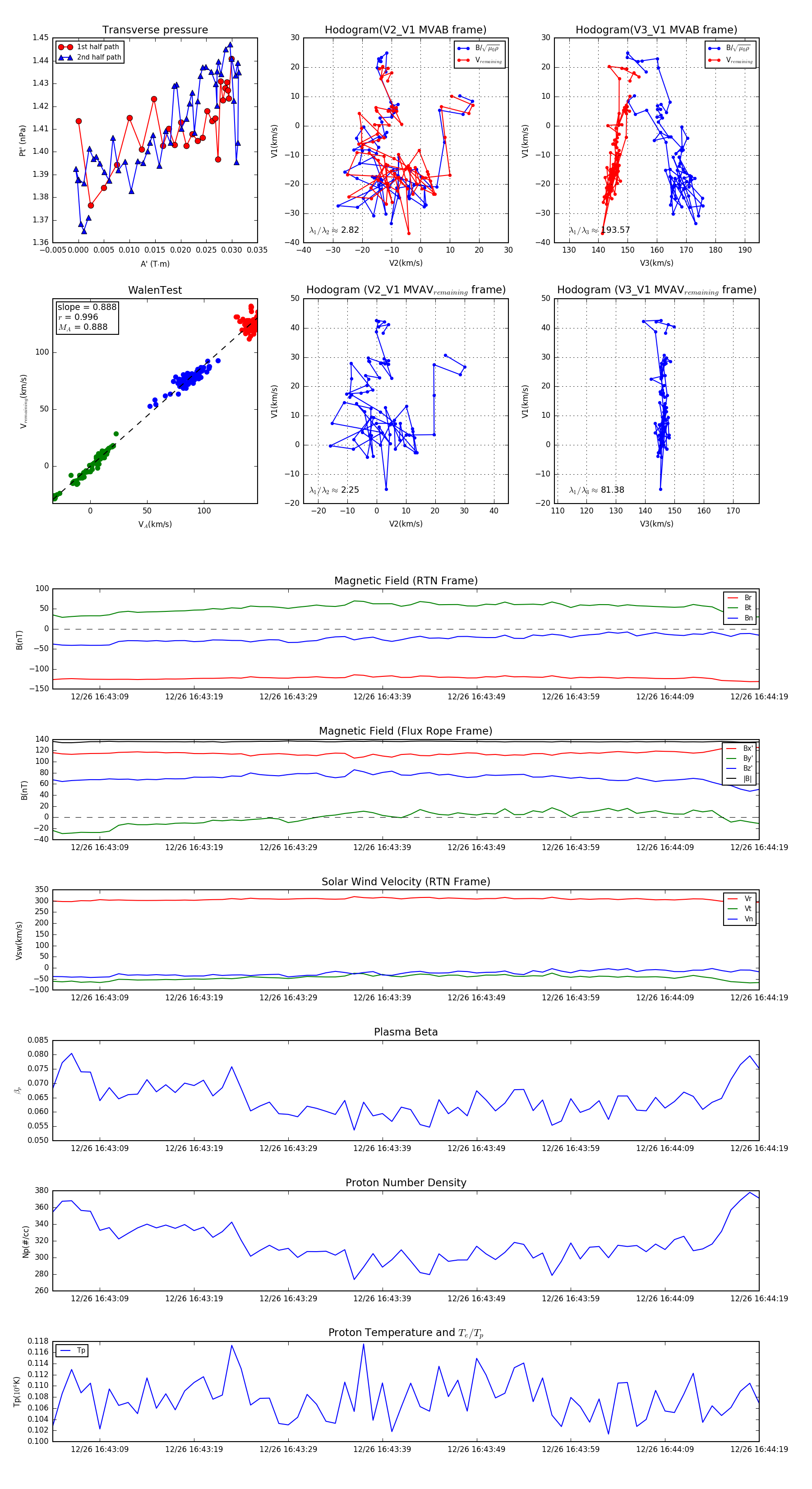
Flux Rope Event 2023-12-26 16:43:04 ~ 2023-12-26 16:44:19 (76 seconds)


plot