HOME   LIST
‹–   –›

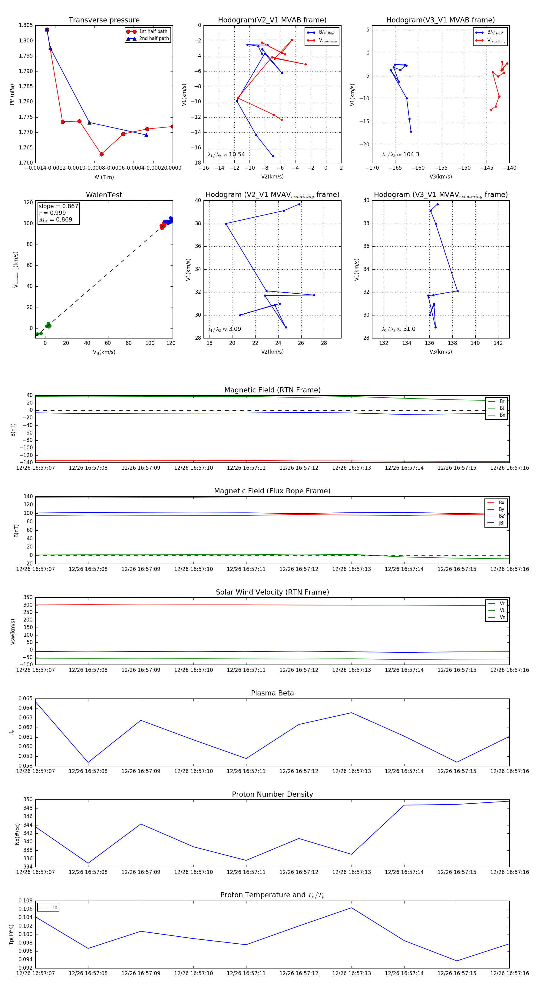
Flux Rope in 2023

Flux Rope Event 2023-12-26 16:57:07 ~ 2023-12-26 16:57:16 (10 seconds)


plot