HOME   LIST
‹–   –›

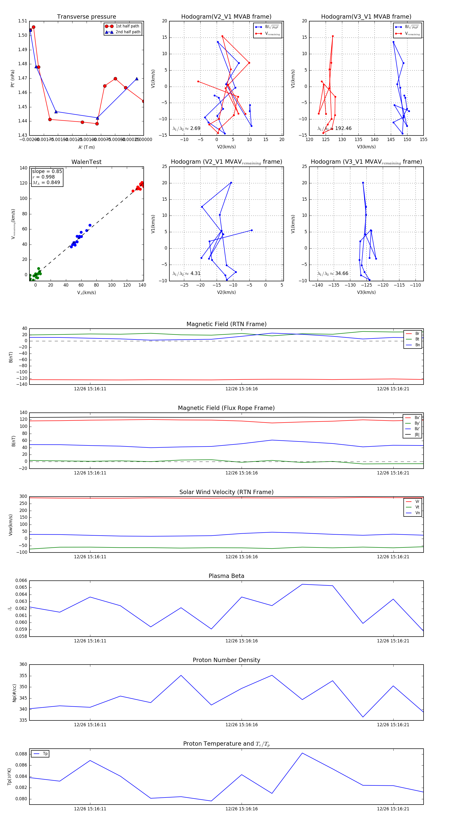
Flux Rope in 2023

Flux Rope Event 2023-12-26 15:16:09 ~ 2023-12-26 15:16:22 (14 seconds)


plot