HOME   LIST
‹–   –›

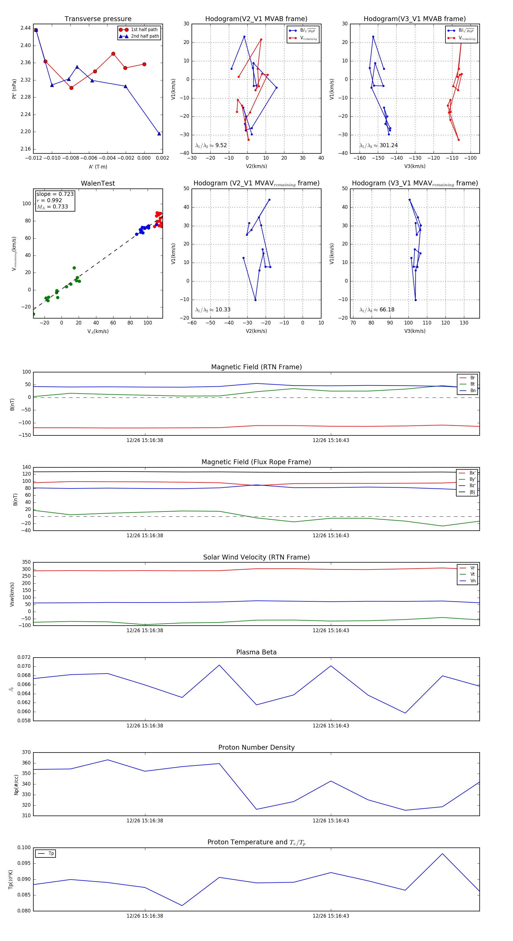
Flux Rope in 2023

Flux Rope Event 2023-12-26 15:16:35 ~ 2023-12-26 15:16:47 (13 seconds)


plot