HOME   LIST
‹–   –›

Flux Rope in 2023

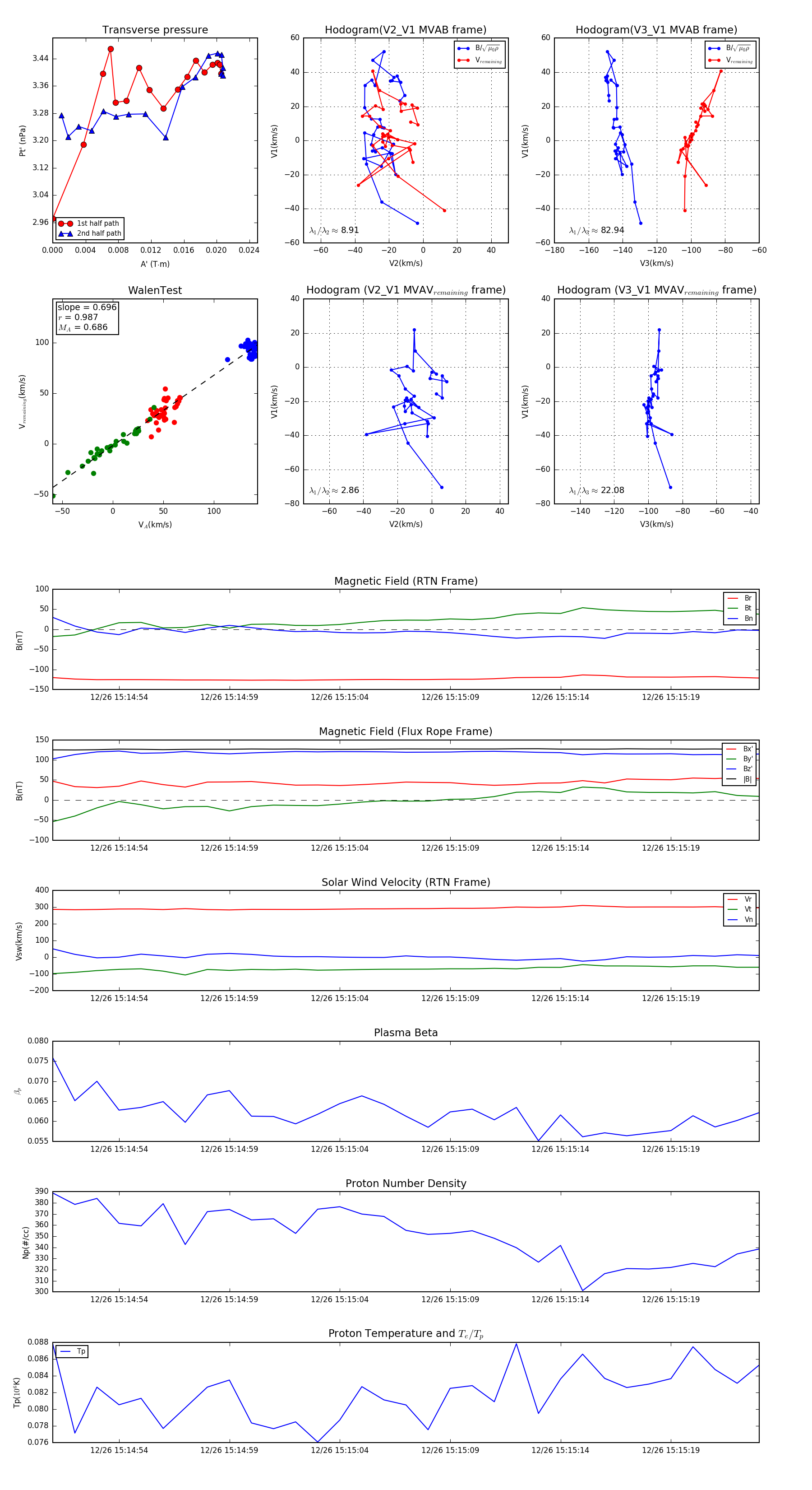
Flux Rope Event 2023-12-26 15:14:51 ~ 2023-12-26 15:15:23 (33 seconds)


plot