HOME   LIST
‹–   –›

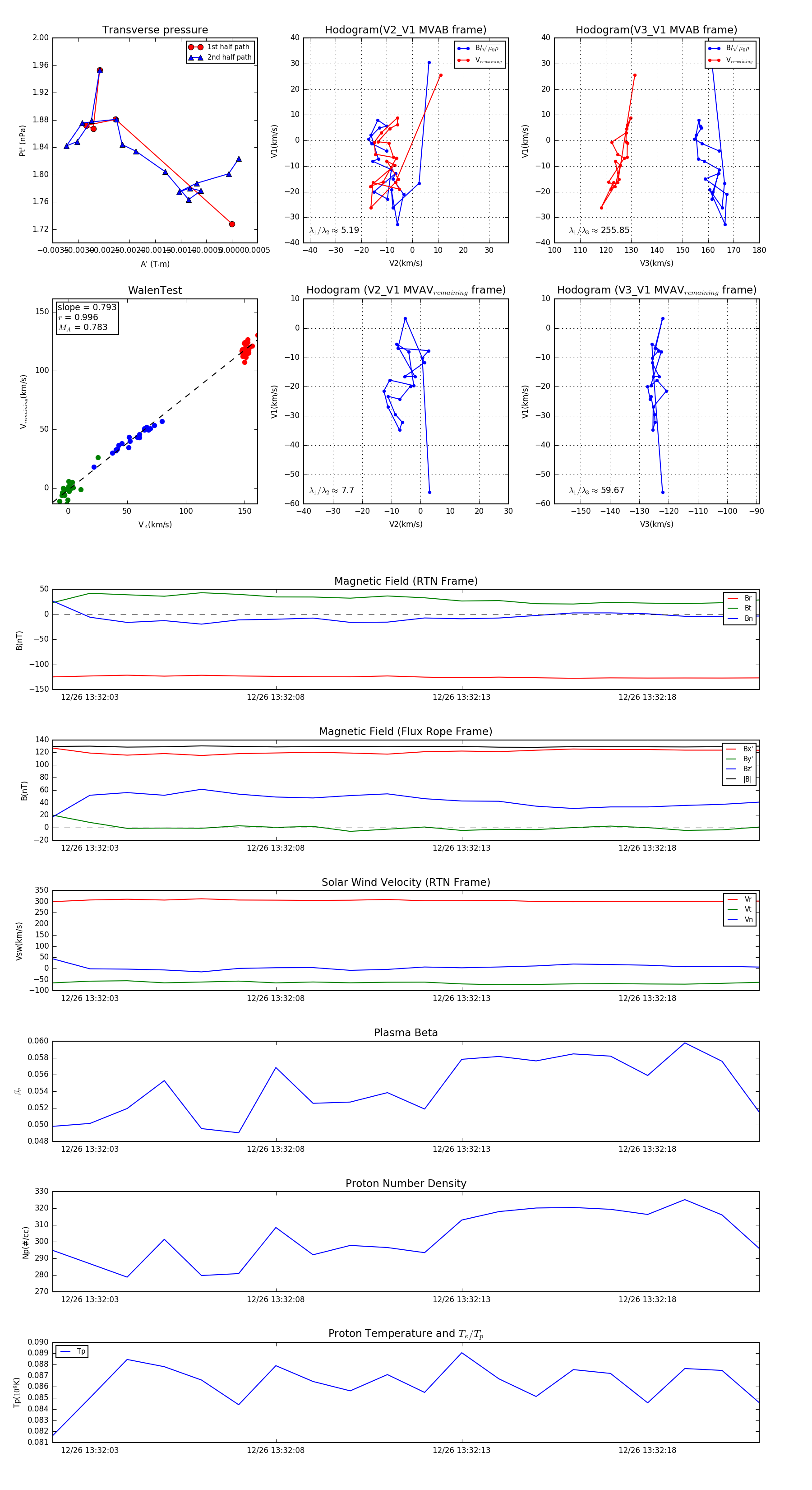
Flux Rope in 2023

Flux Rope Event 2023-12-26 13:32:02 ~ 2023-12-26 13:32:21 (20 seconds)


plot