HOME   LIST
‹–   –›

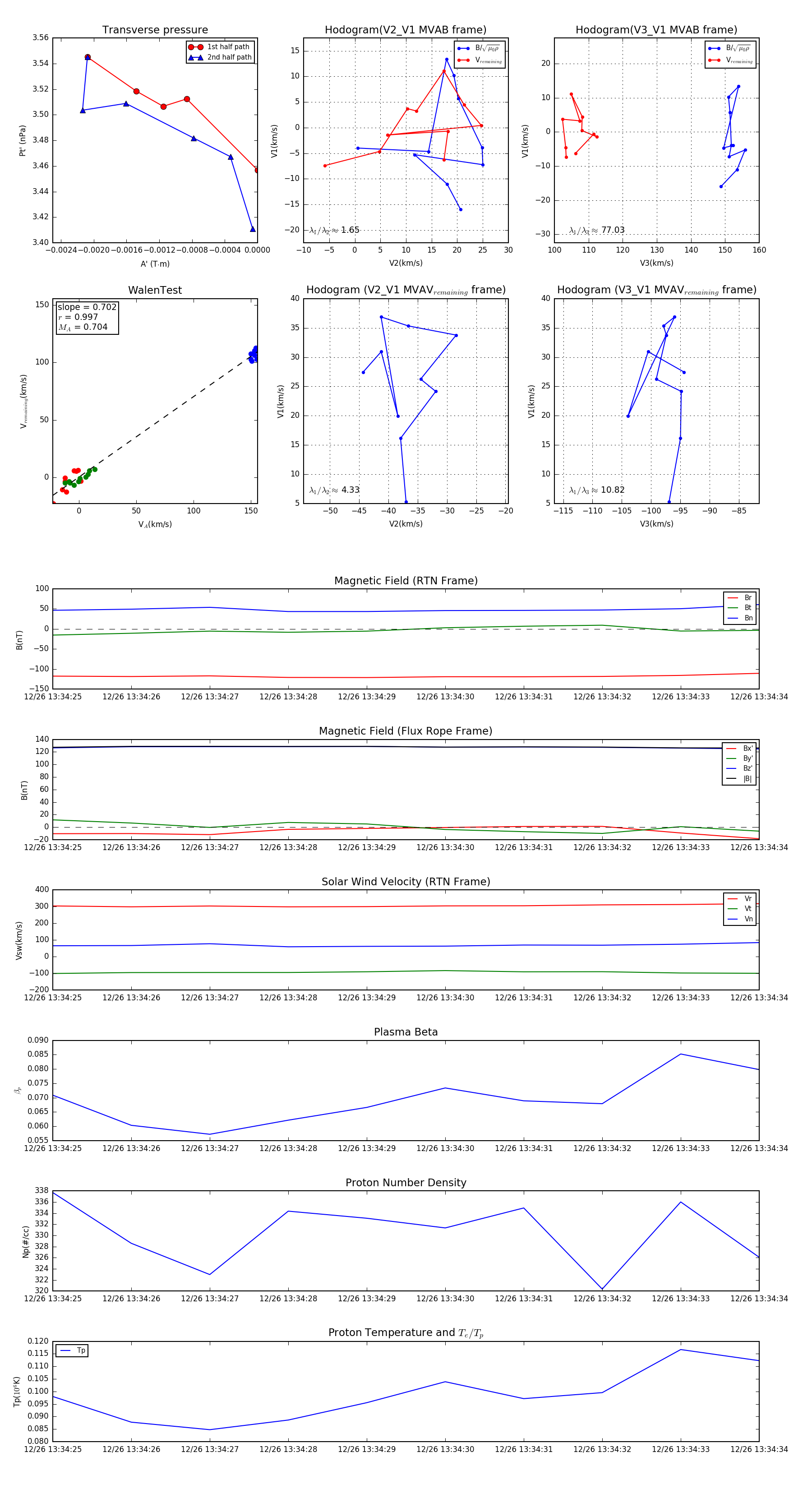
Flux Rope in 2023

Flux Rope Event 2023-12-26 13:34:25 ~ 2023-12-26 13:34:34 (10 seconds)


plot