HOME   LIST
‹–   –›

Flux Rope in 2023

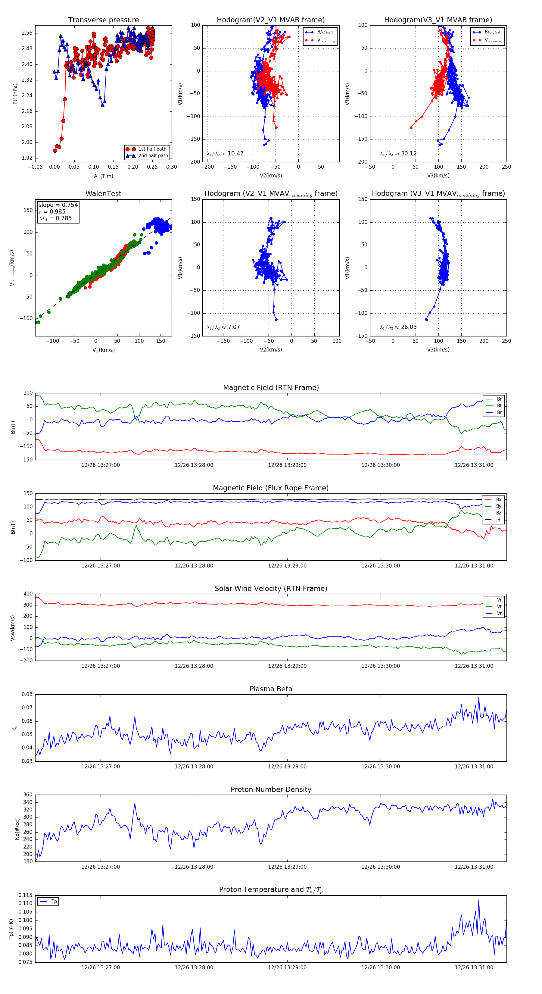
Flux Rope Event 2023-12-26 13:26:18 ~ 2023-12-26 13:31:21 (304 seconds)


plot