HOME   LIST
‹–   –›

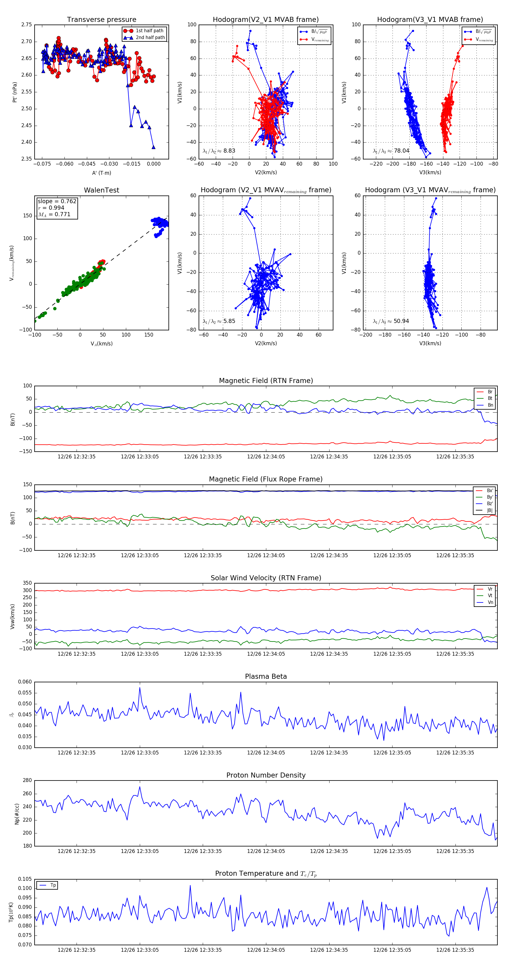
Flux Rope in 2023

Flux Rope Event 2023-12-26 12:32:15 ~ 2023-12-26 12:35:55 (221 seconds)


plot