HOME   LIST
‹–   –›

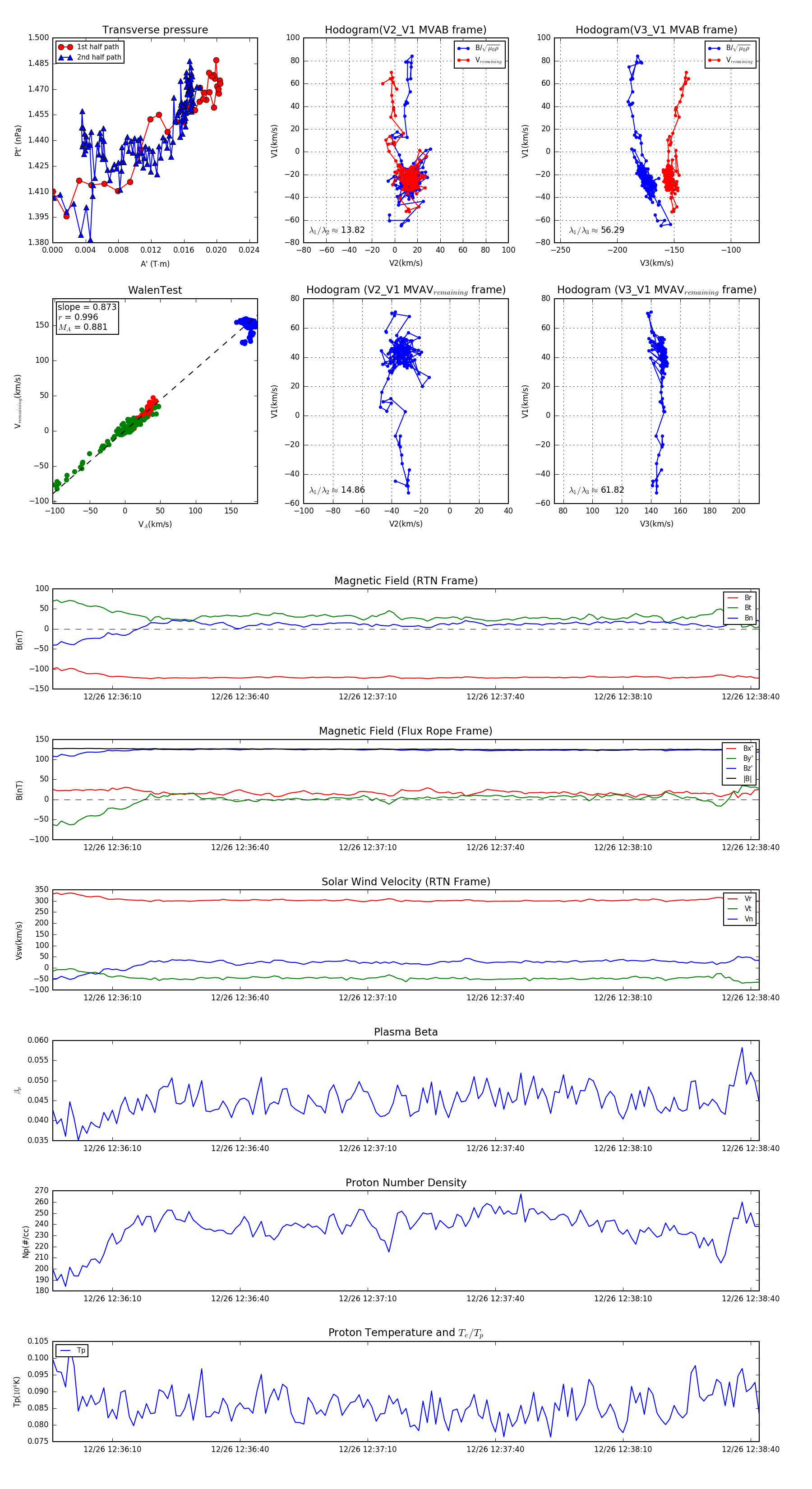
Flux Rope in 2023

Flux Rope Event 2023-12-26 12:35:56 ~ 2023-12-26 12:38:42 (167 seconds)


plot