HOME   LIST
‹–   –›

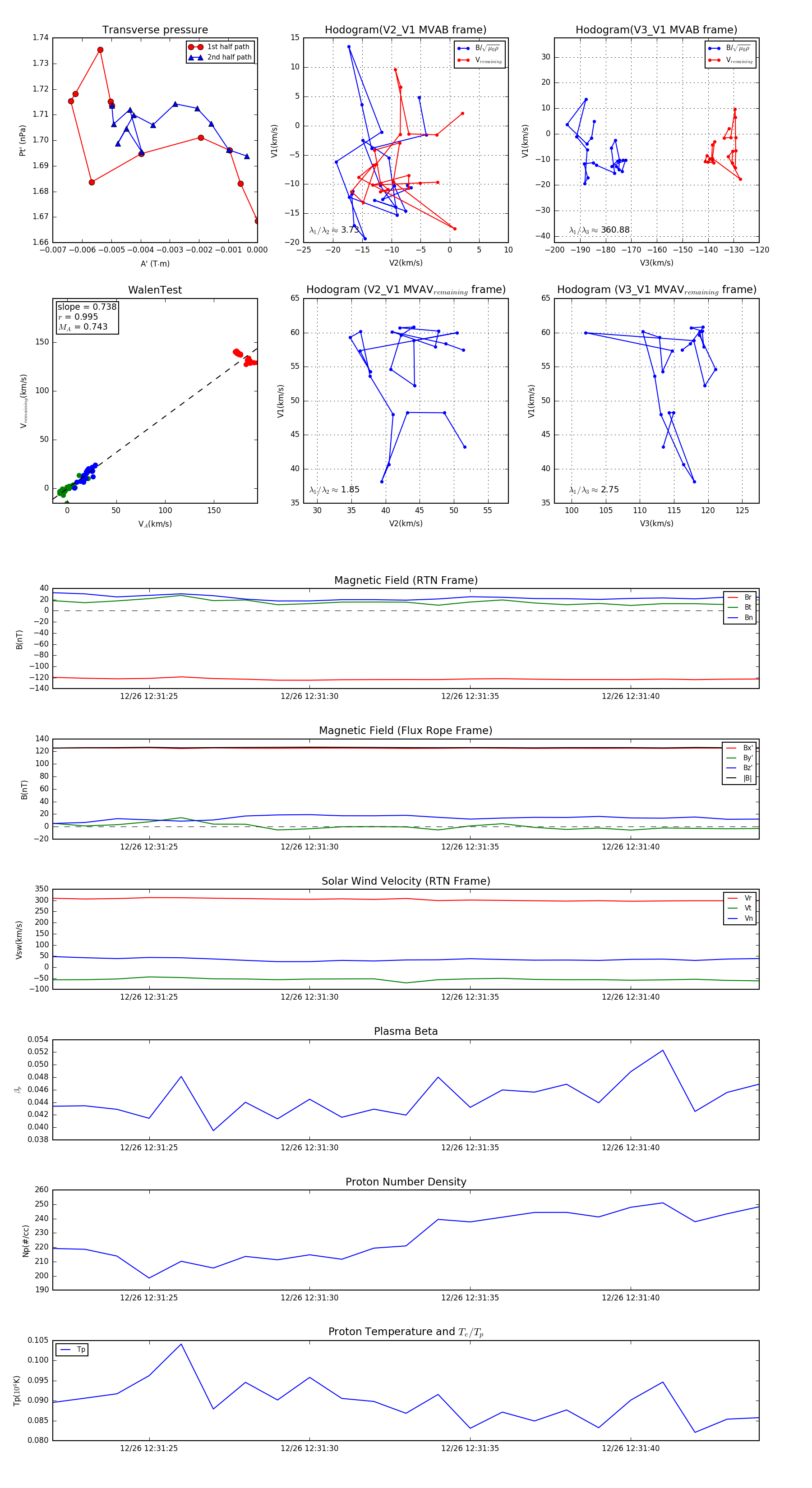
Flux Rope in 2023

Flux Rope Event 2023-12-26 12:31:22 ~ 2023-12-26 12:31:44 (23 seconds)


plot