HOME   LIST
‹–   –›

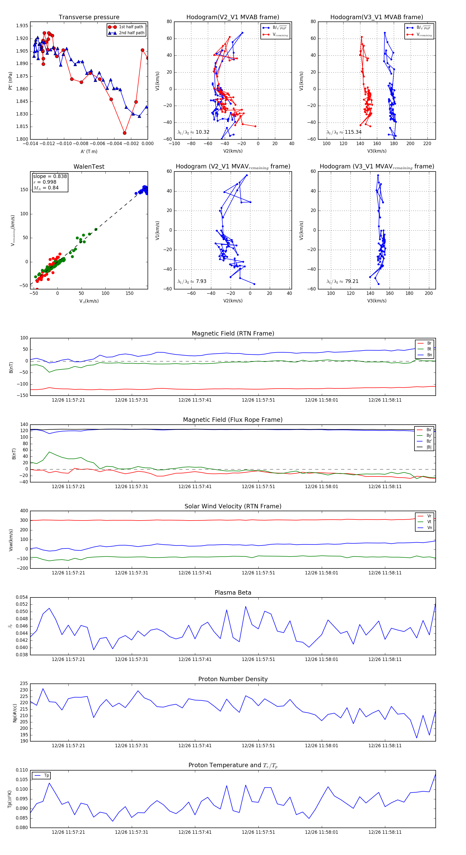
Flux Rope in 2023

Flux Rope Event 2023-12-26 11:57:15 ~ 2023-12-26 11:58:19 (65 seconds)


plot