HOME   LIST
‹–   –›

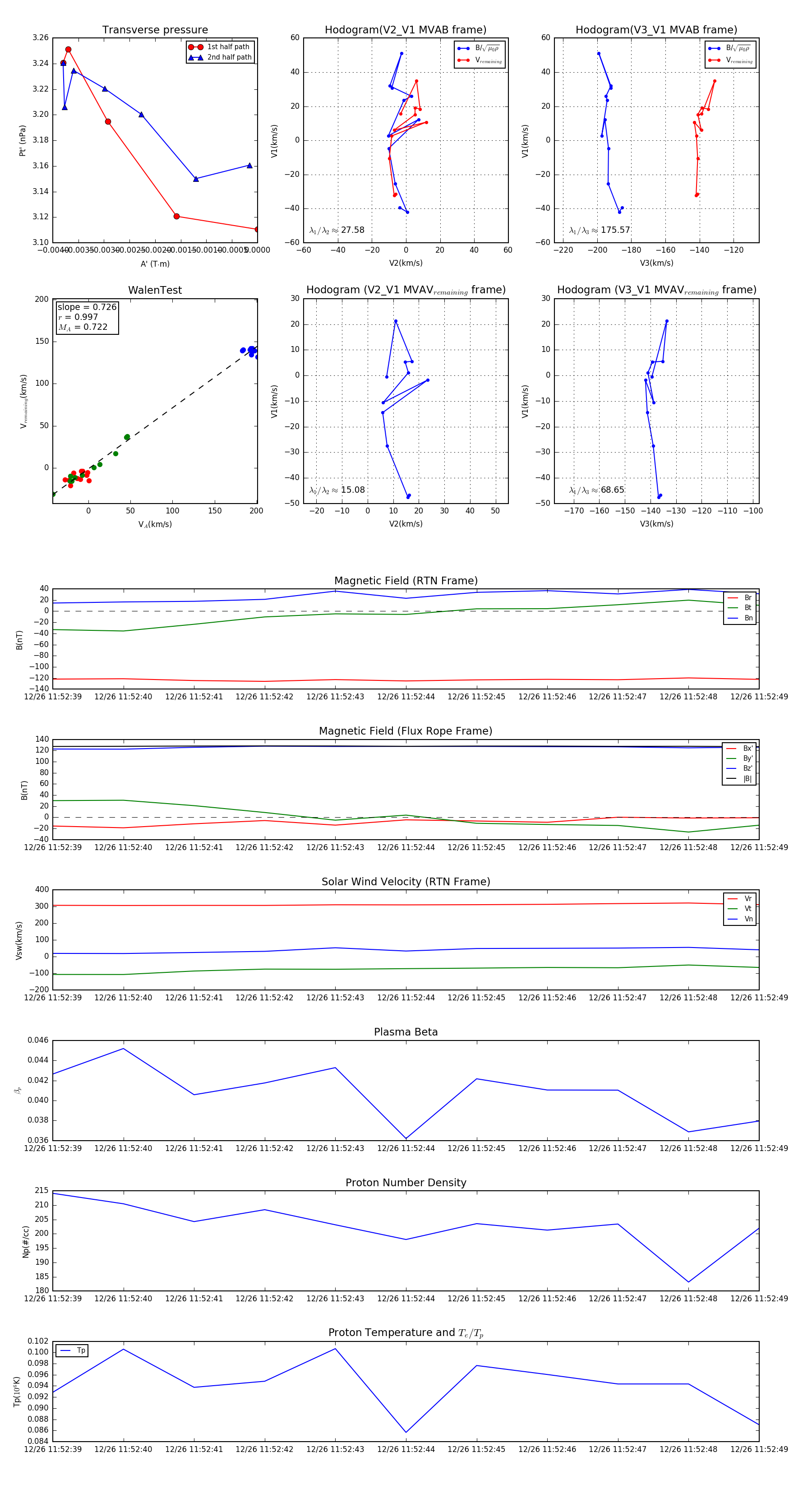
Flux Rope in 2023

Flux Rope Event 2023-12-26 11:52:39 ~ 2023-12-26 11:52:49 (11 seconds)


plot