HOME   LIST
‹–   –›

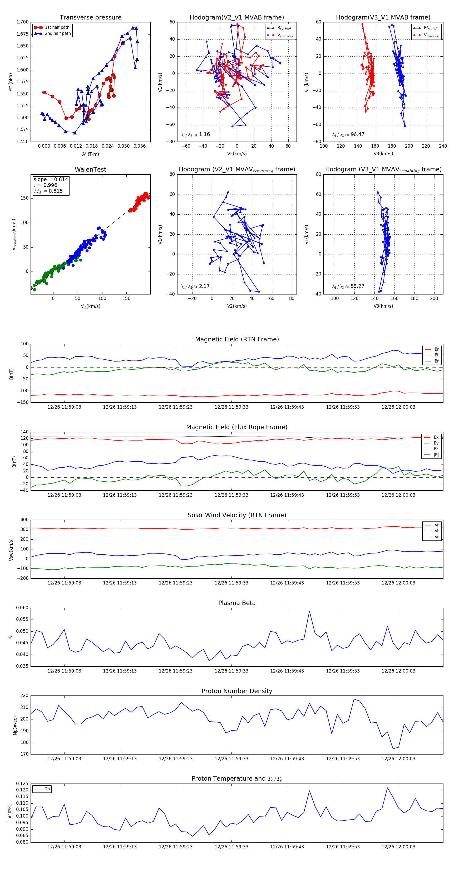
Flux Rope in 2023

Flux Rope Event 2023-12-26 11:58:57 ~ 2023-12-26 12:00:11 (75 seconds)


plot