HOME   LIST
‹–   –›

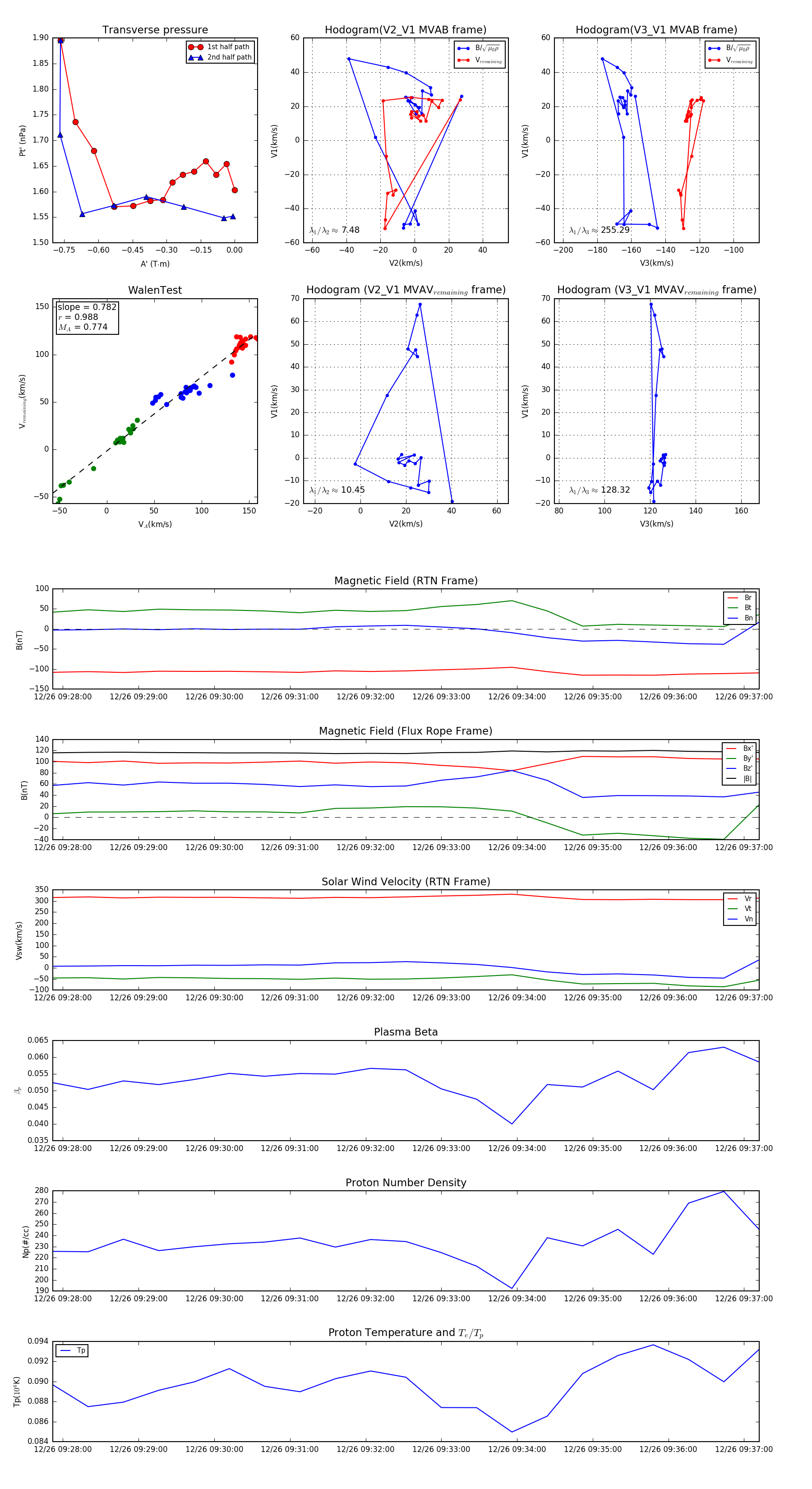
Flux Rope in 2023

Flux Rope Event 2023-12-26 09:27:52 ~ 2023-12-26 09:37:12 (561 seconds)


plot