HOME   LIST
‹–   –›

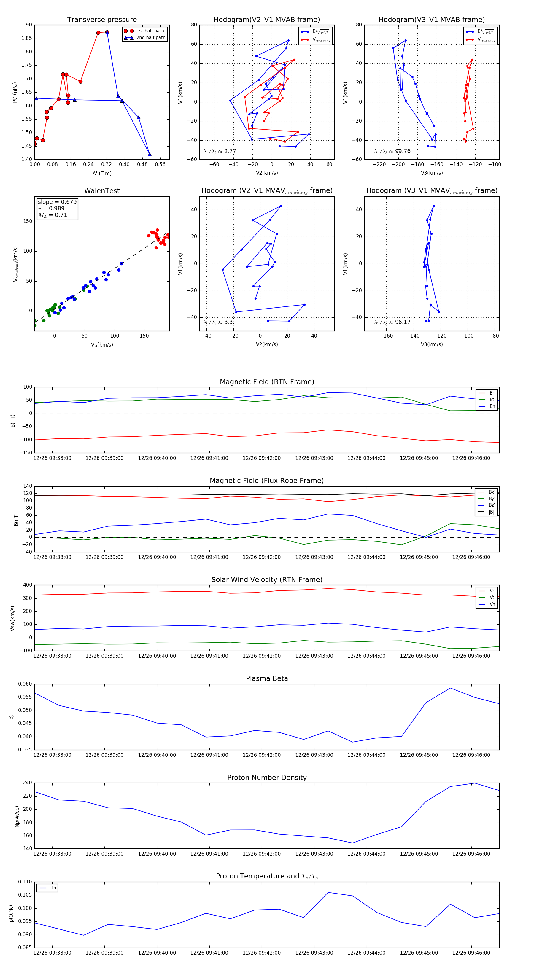
Flux Rope in 2023

Flux Rope Event 2023-12-26 09:37:40 ~ 2023-12-26 09:46:32 (533 seconds)


plot