HOME   LIST
‹–   –›

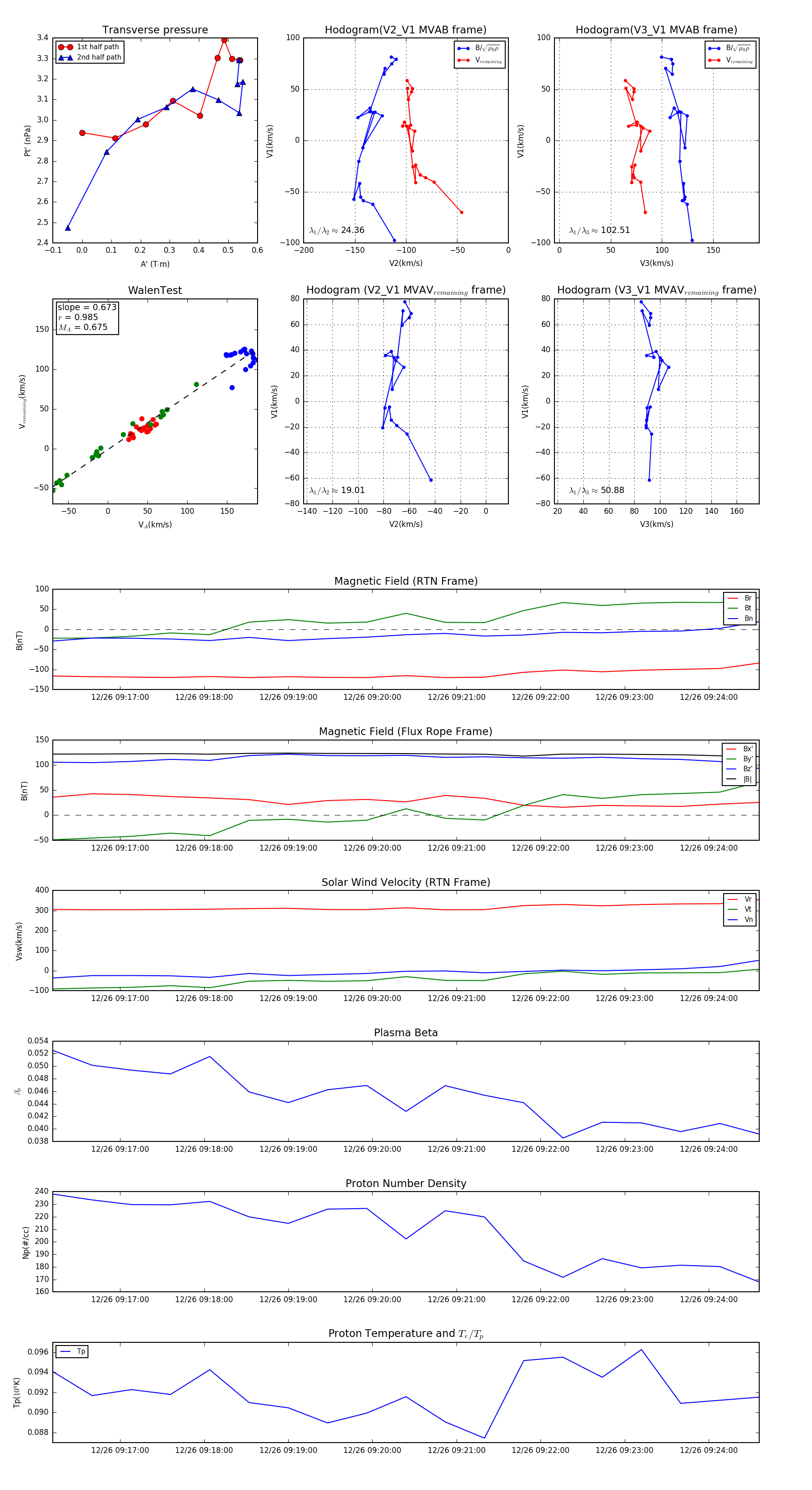
Flux Rope in 2023

Flux Rope Event 2023-12-26 09:16:12 ~ 2023-12-26 09:24:36 (505 seconds)


plot