HOME   LIST
‹–   –›

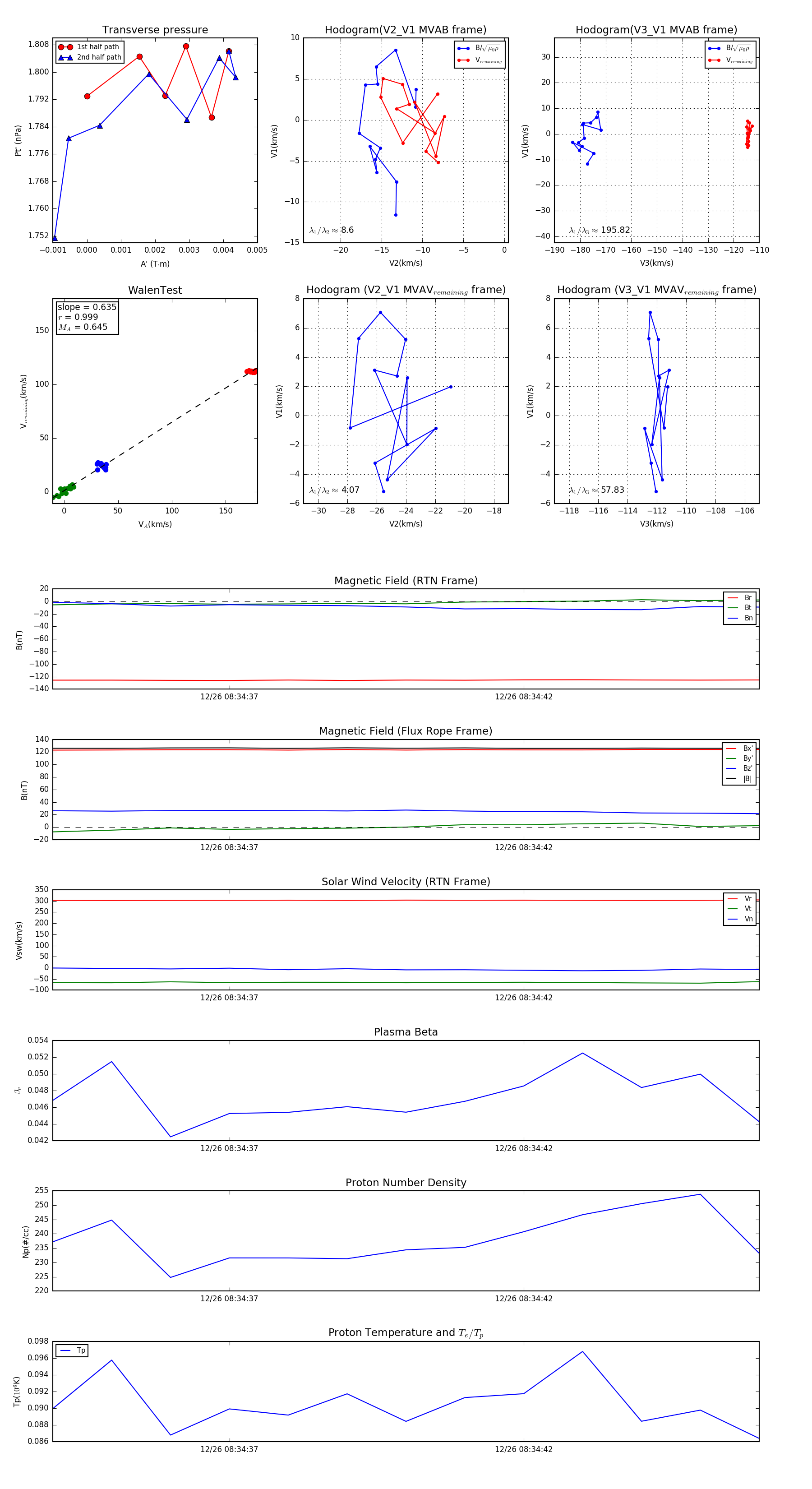
Flux Rope in 2023

Flux Rope Event 2023-12-26 08:34:34 ~ 2023-12-26 08:34:46 (13 seconds)


plot