HOME   LIST
‹–   –›

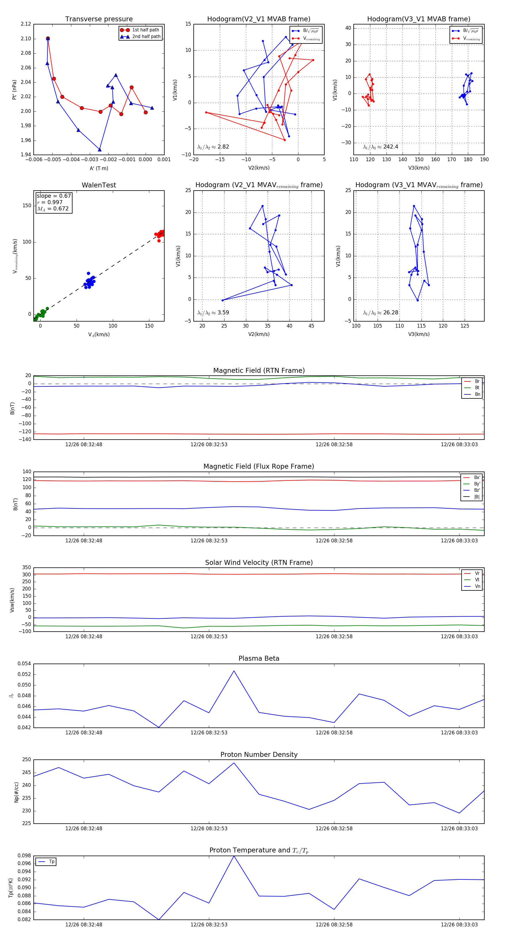
Flux Rope in 2023

Flux Rope Event 2023-12-26 08:32:46 ~ 2023-12-26 08:33:04 (19 seconds)


plot