HOME   LIST
‹–   –›

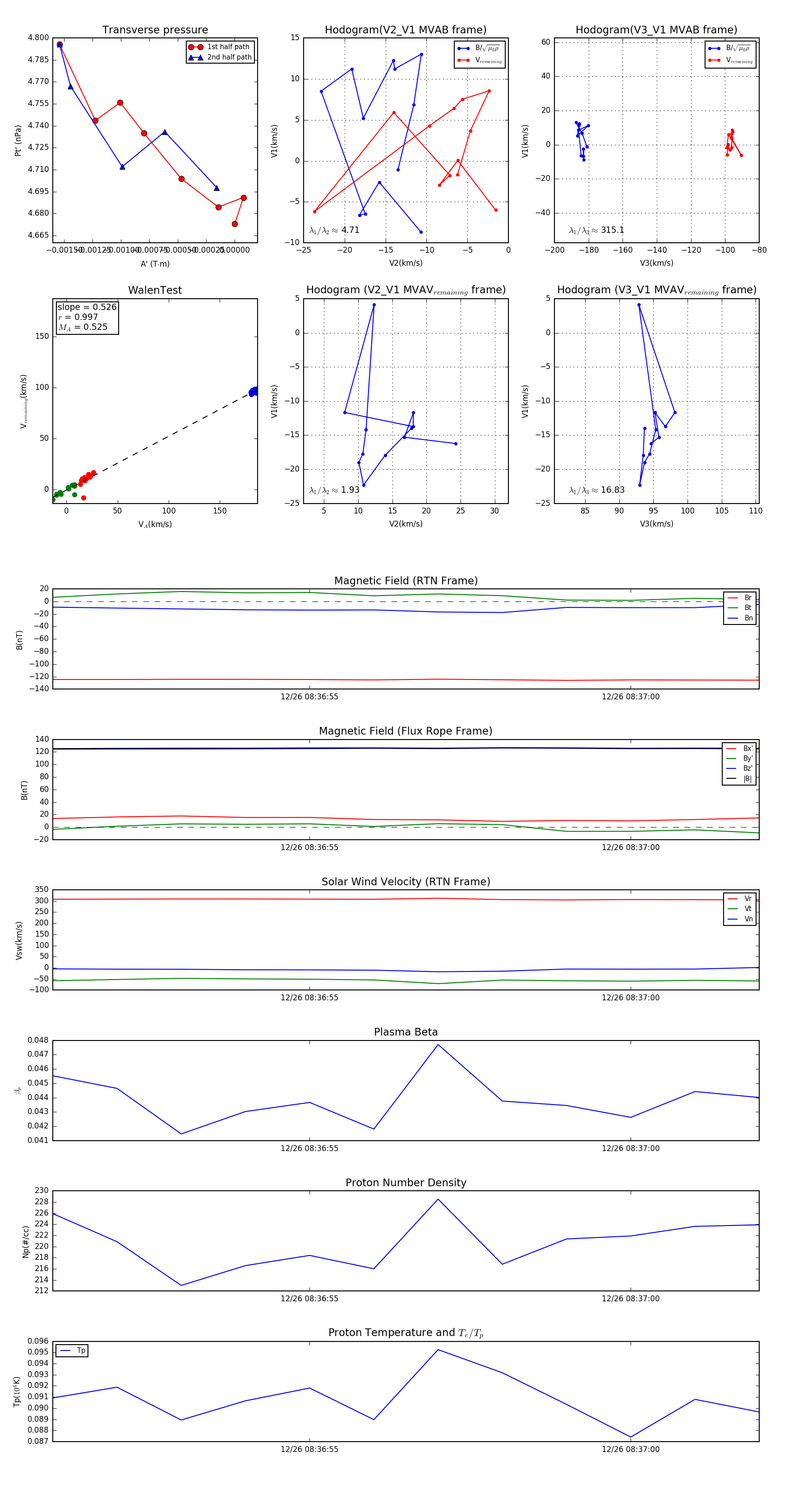
Flux Rope in 2023

Flux Rope Event 2023-12-26 08:36:51 ~ 2023-12-26 08:37:02 (12 seconds)


plot