HOME   LIST
‹–   –›

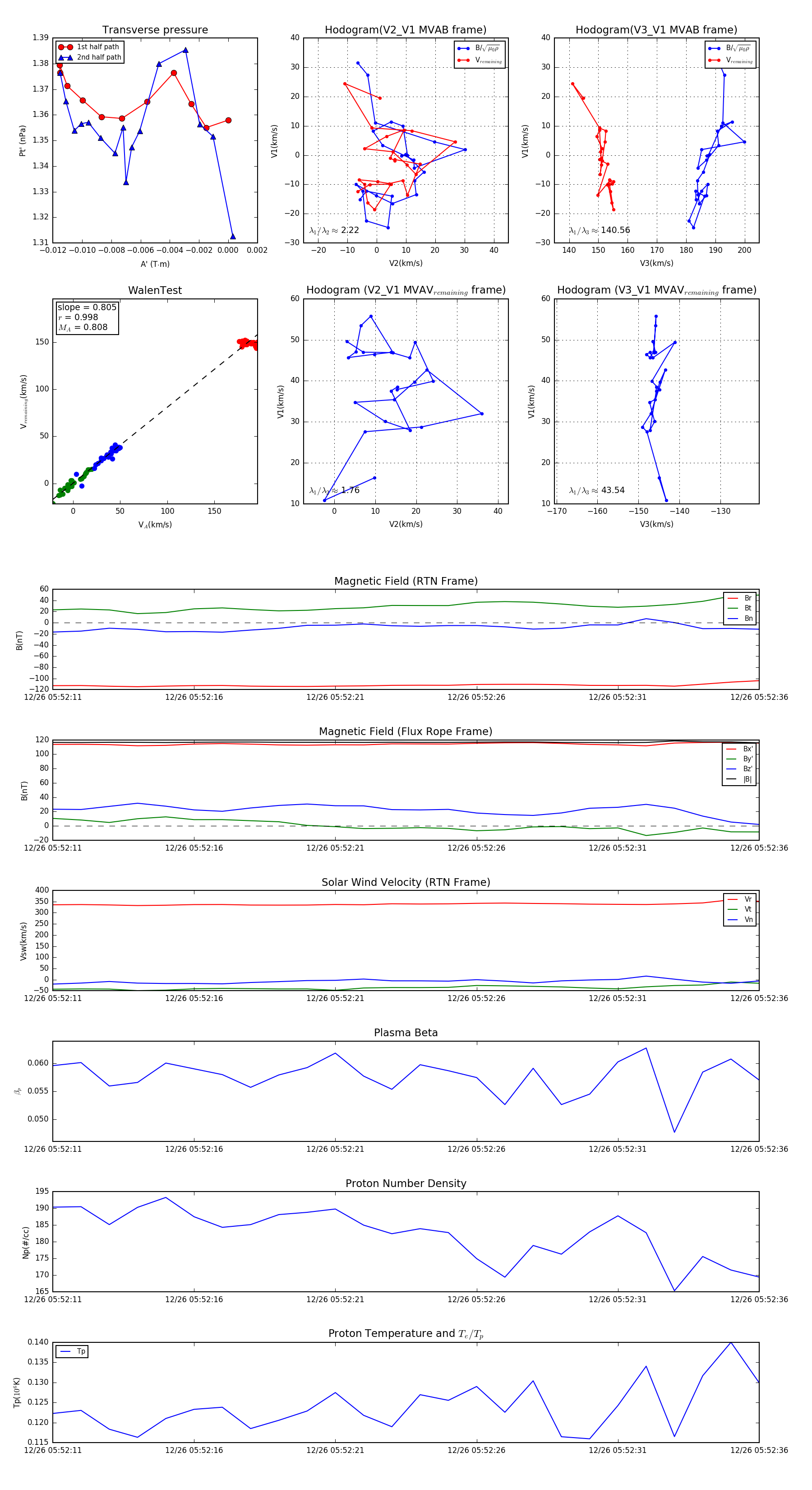
Flux Rope in 2023

Flux Rope Event 2023-12-26 05:52:11 ~ 2023-12-26 05:52:36 (26 seconds)


plot