HOME   LIST
‹–   –›

Flux Rope in 2023

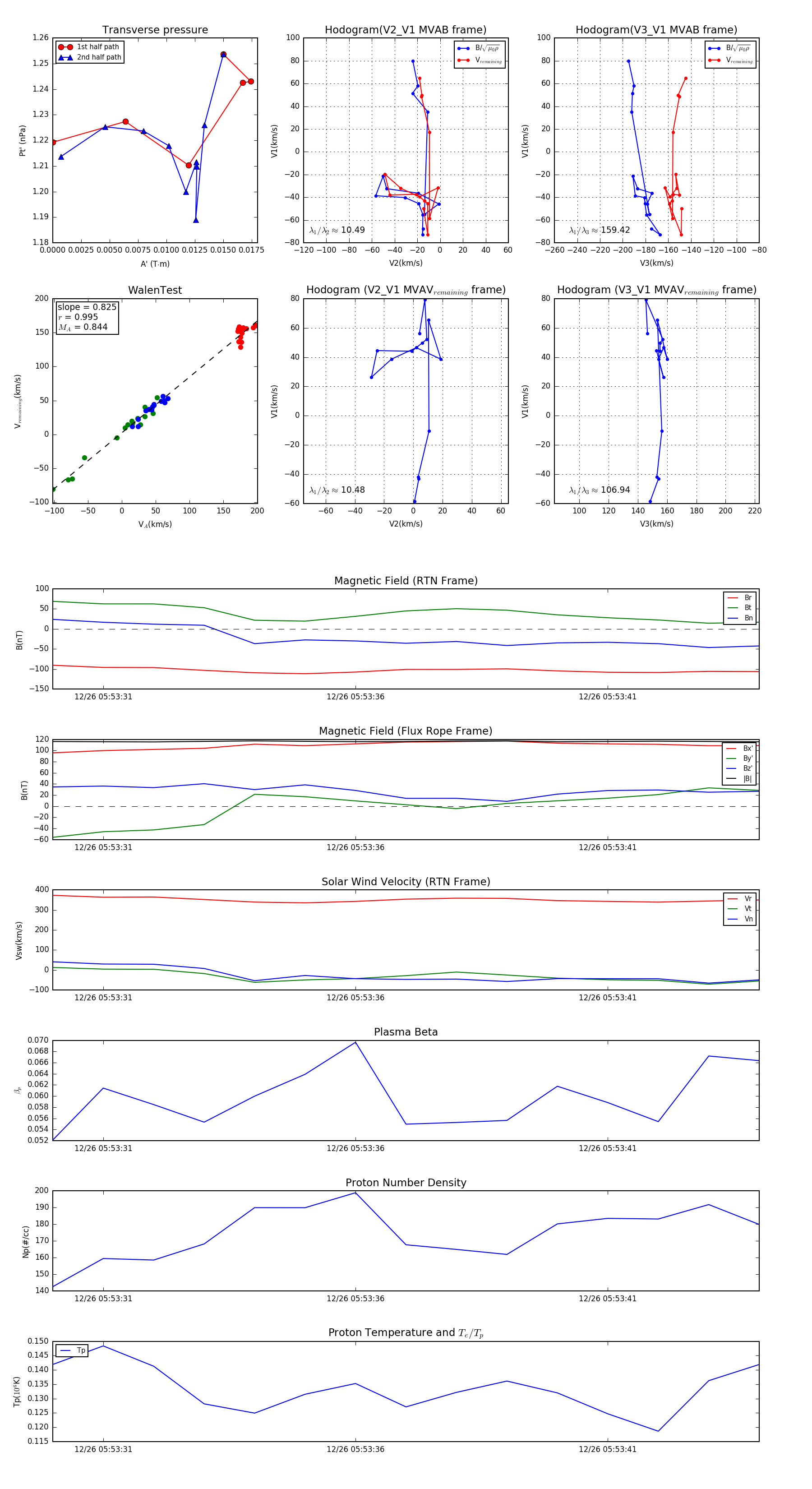
Flux Rope Event 2023-12-26 05:53:30 ~ 2023-12-26 05:53:44 (15 seconds)


plot