HOME   LIST
‹–   –›

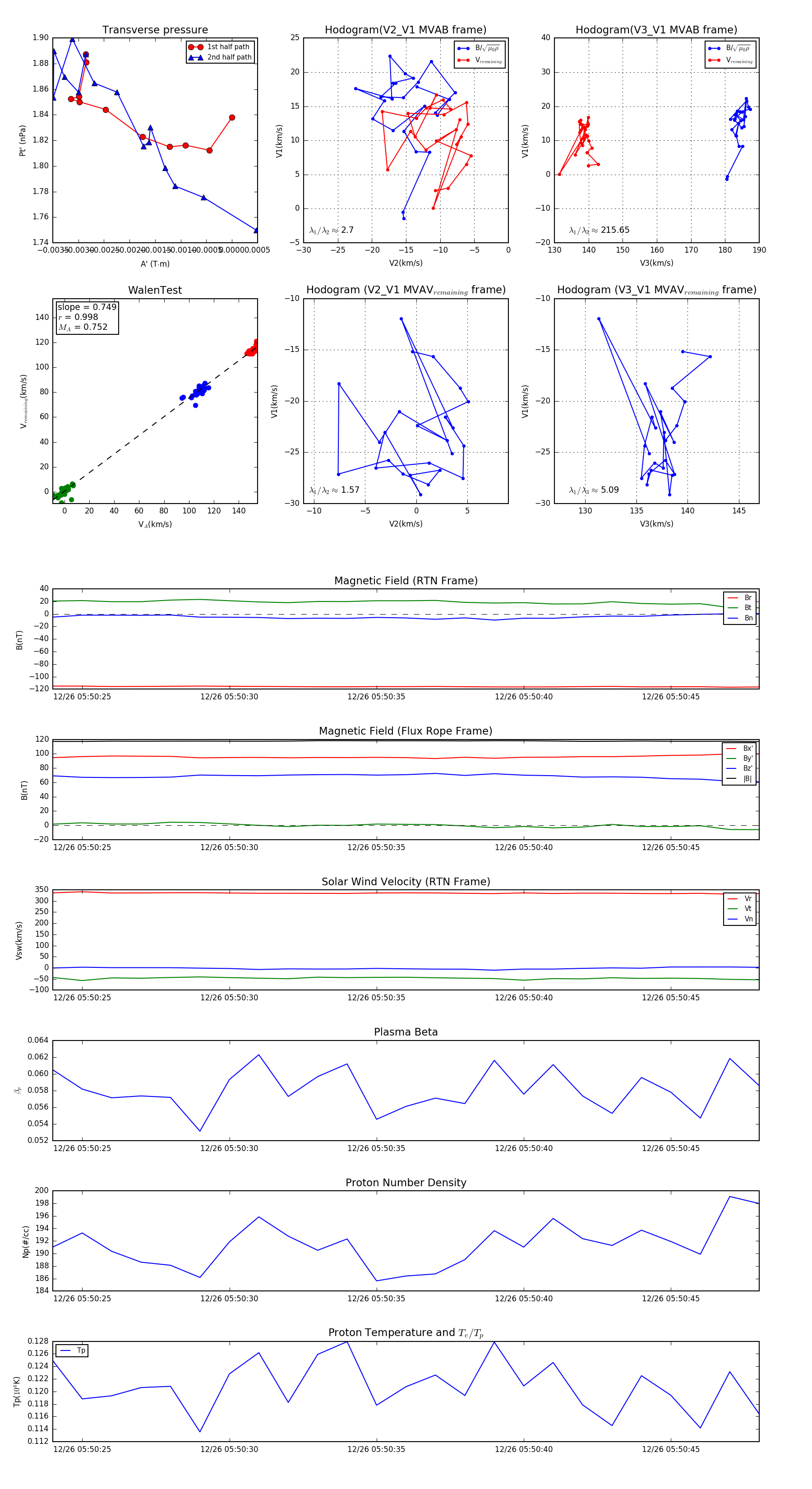
Flux Rope in 2023

Flux Rope Event 2023-12-26 05:50:24 ~ 2023-12-26 05:50:48 (25 seconds)


plot