HOME   LIST
‹–   –›

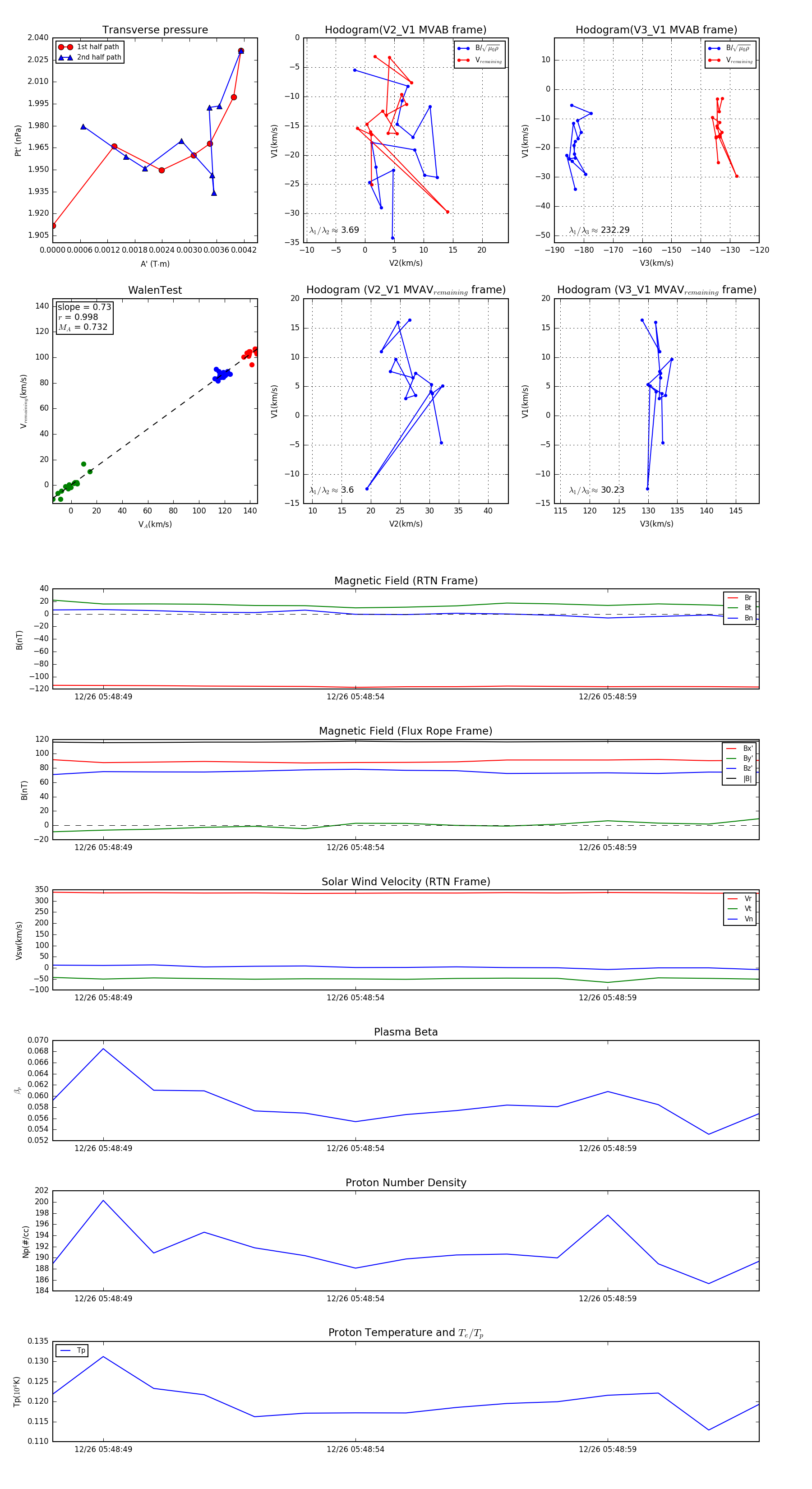
Flux Rope in 2023

Flux Rope Event 2023-12-26 05:48:48 ~ 2023-12-26 05:49:02 (15 seconds)


plot