HOME   LIST
‹–   –›

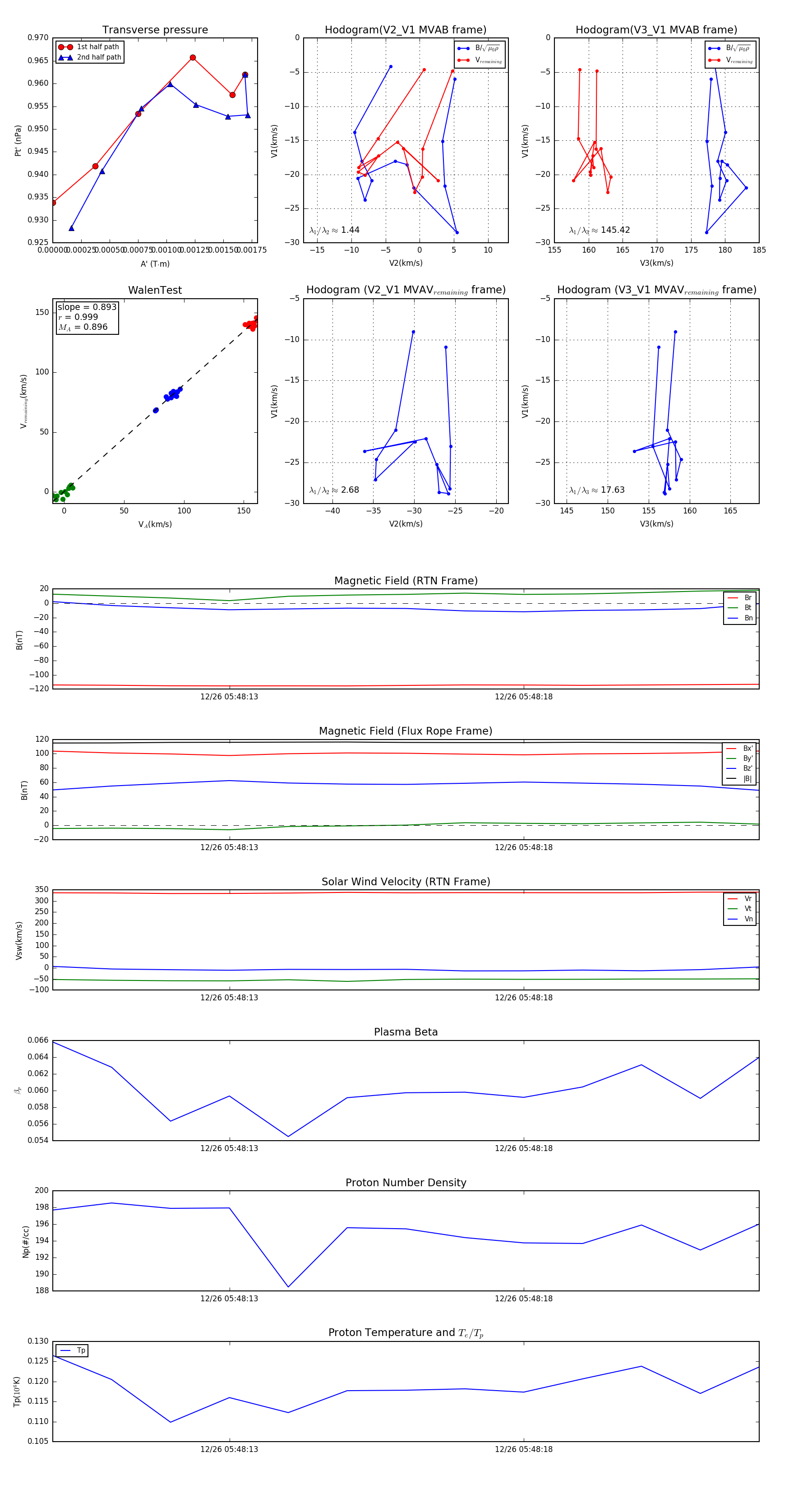
Flux Rope in 2023

Flux Rope Event 2023-12-26 05:48:10 ~ 2023-12-26 05:48:22 (13 seconds)


plot