HOME   LIST
‹–   –›

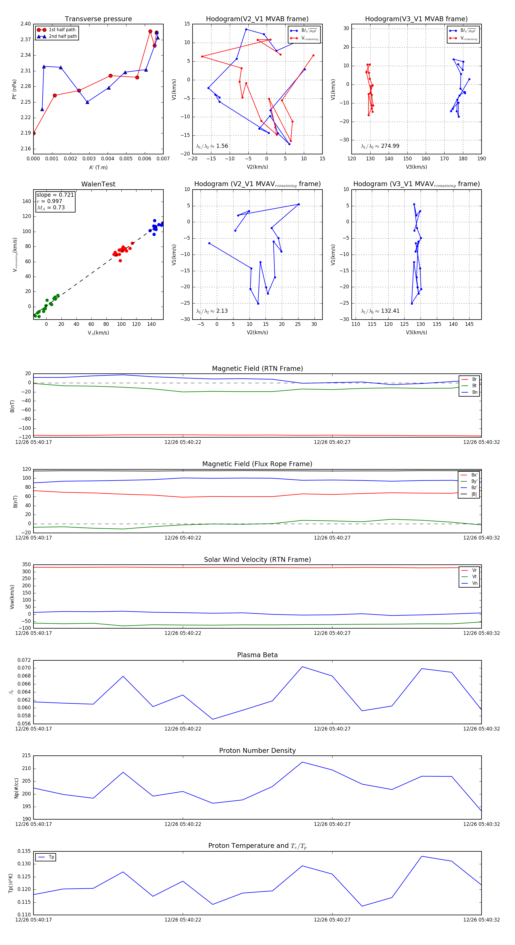
Flux Rope in 2023

Flux Rope Event 2023-12-26 05:40:17 ~ 2023-12-26 05:40:32 (16 seconds)


plot