HOME   LIST
‹–   –›

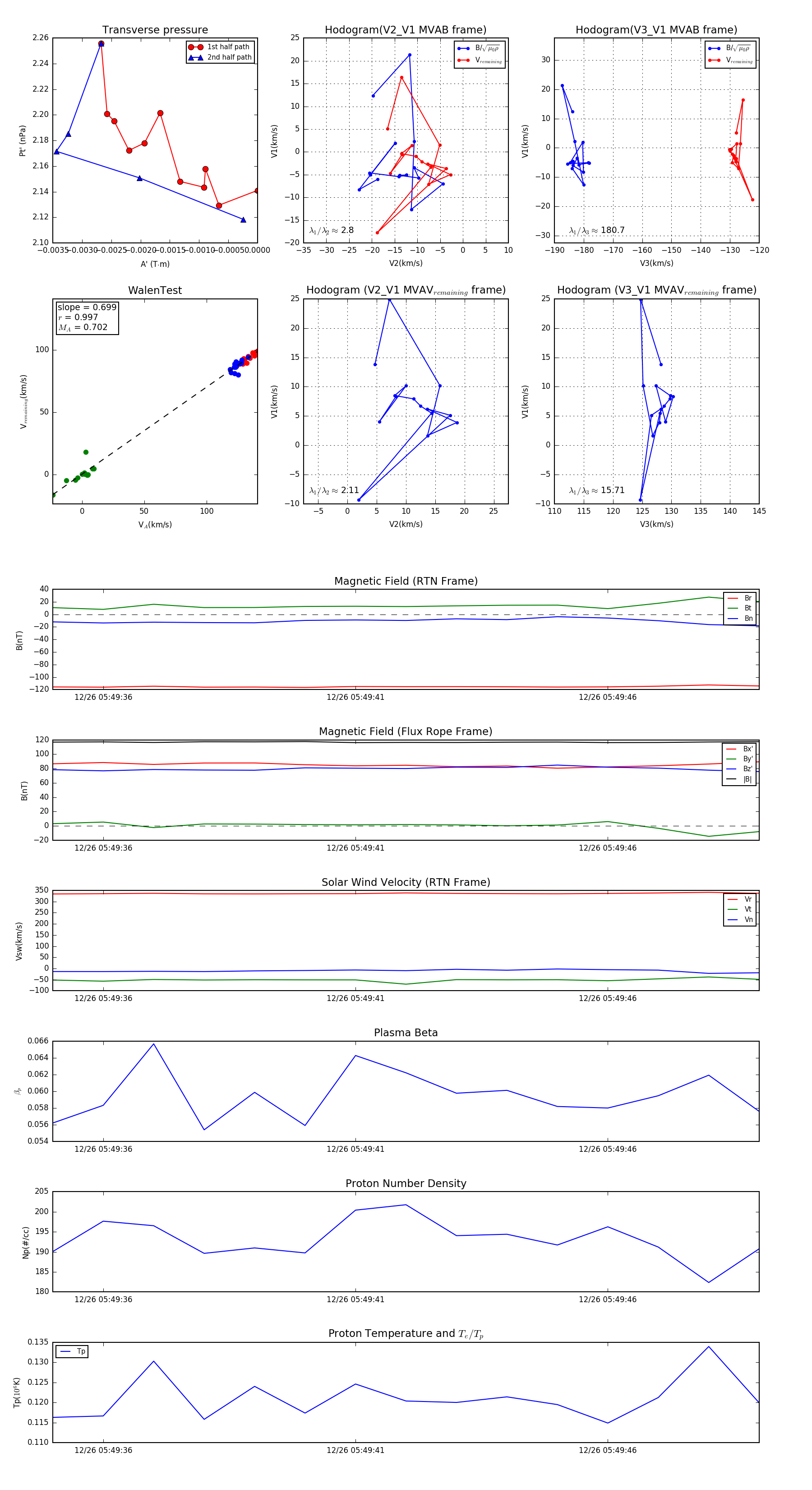
Flux Rope in 2023

Flux Rope Event 2023-12-26 05:49:35 ~ 2023-12-26 05:49:49 (15 seconds)


plot