HOME   LIST
‹–   –›

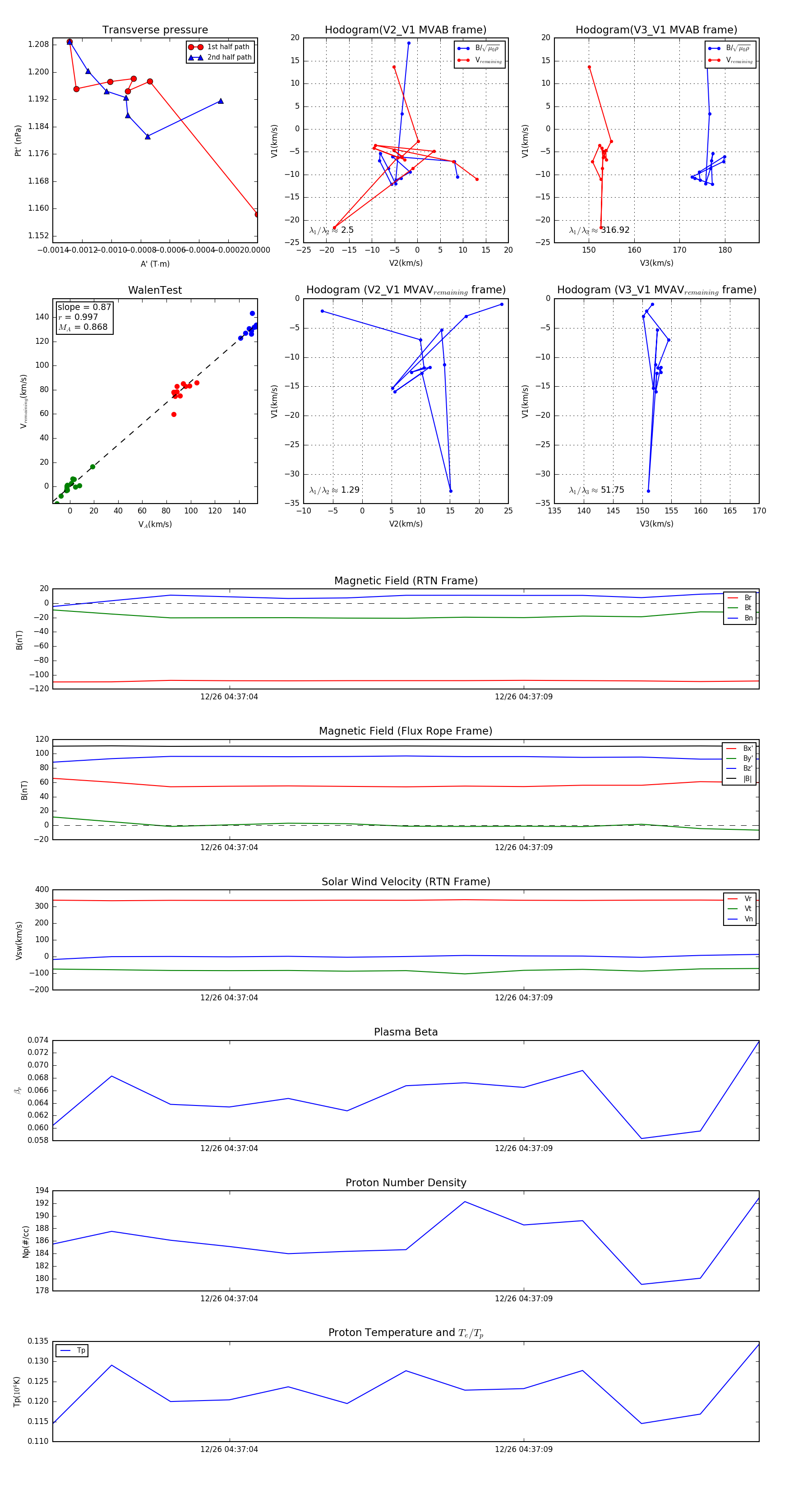
Flux Rope in 2023

Flux Rope Event 2023-12-26 04:37:01 ~ 2023-12-26 04:37:13 (13 seconds)


plot