HOME   LIST
‹–   –›

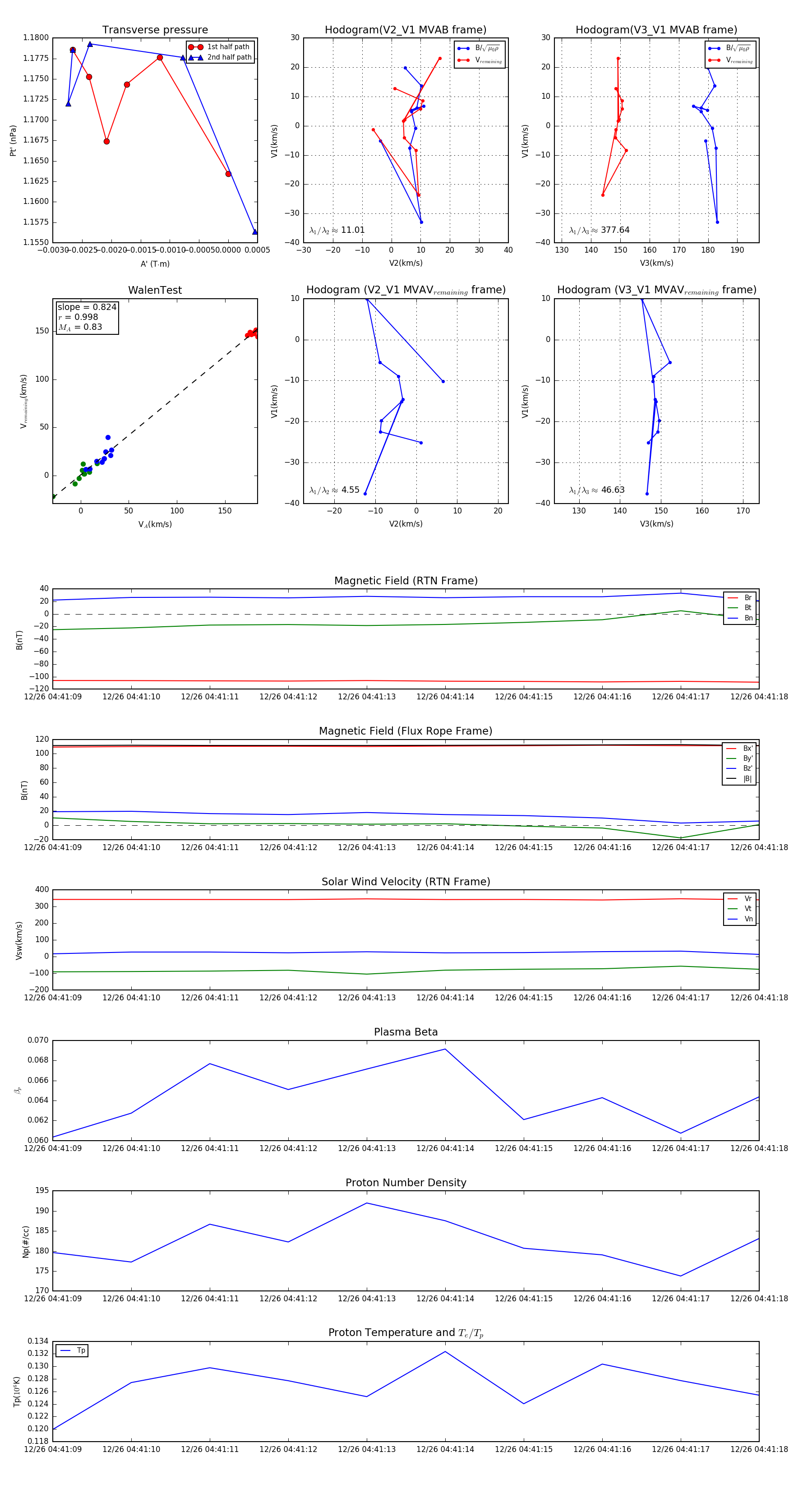
Flux Rope in 2023

Flux Rope Event 2023-12-26 04:41:09 ~ 2023-12-26 04:41:18 (10 seconds)


plot