HOME   LIST
‹–   –›

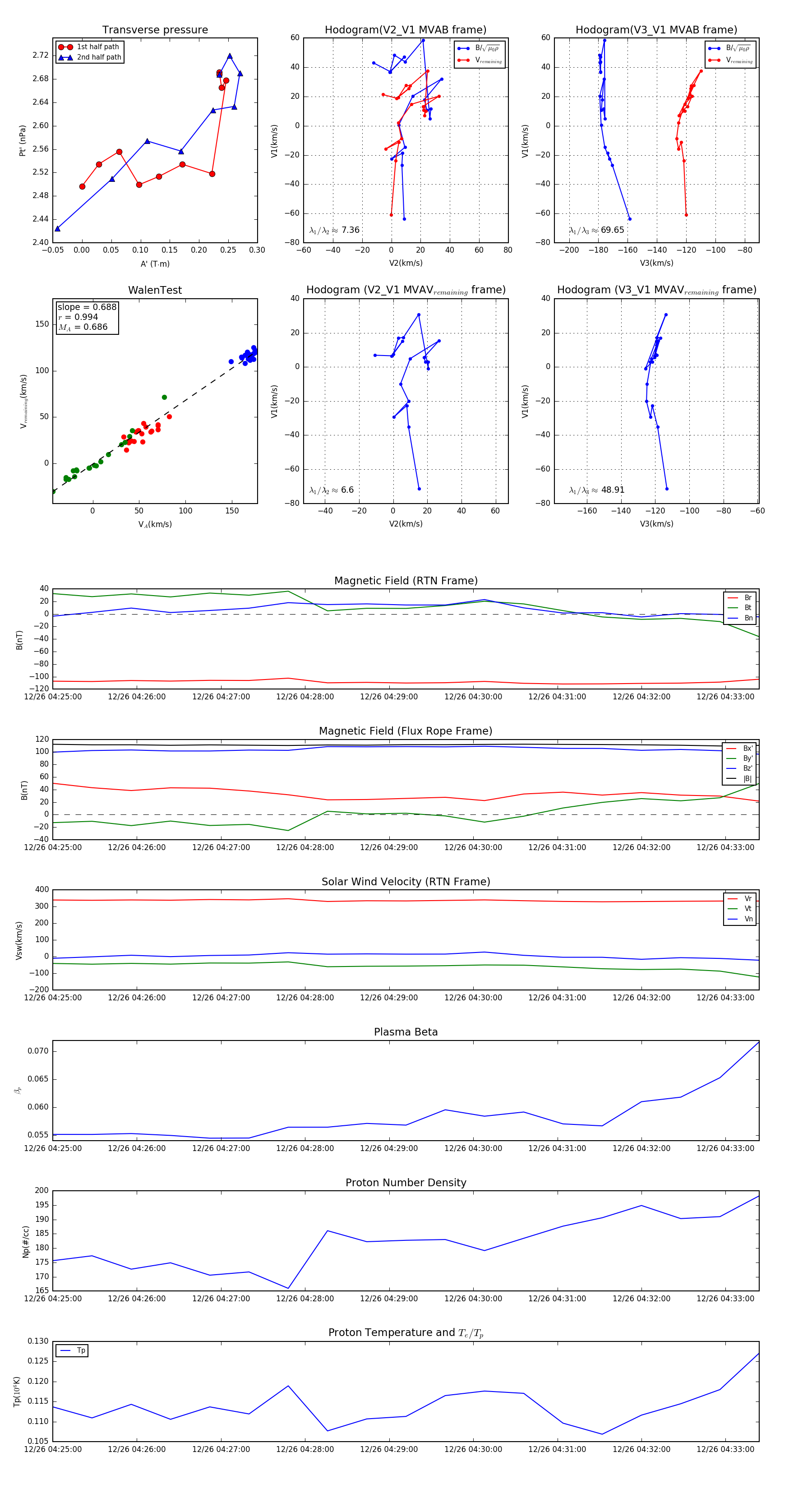
Flux Rope in 2023

Flux Rope Event 2023-12-26 04:25:00 ~ 2023-12-26 04:33:24 (505 seconds)


plot