HOME   LIST
‹–   –›

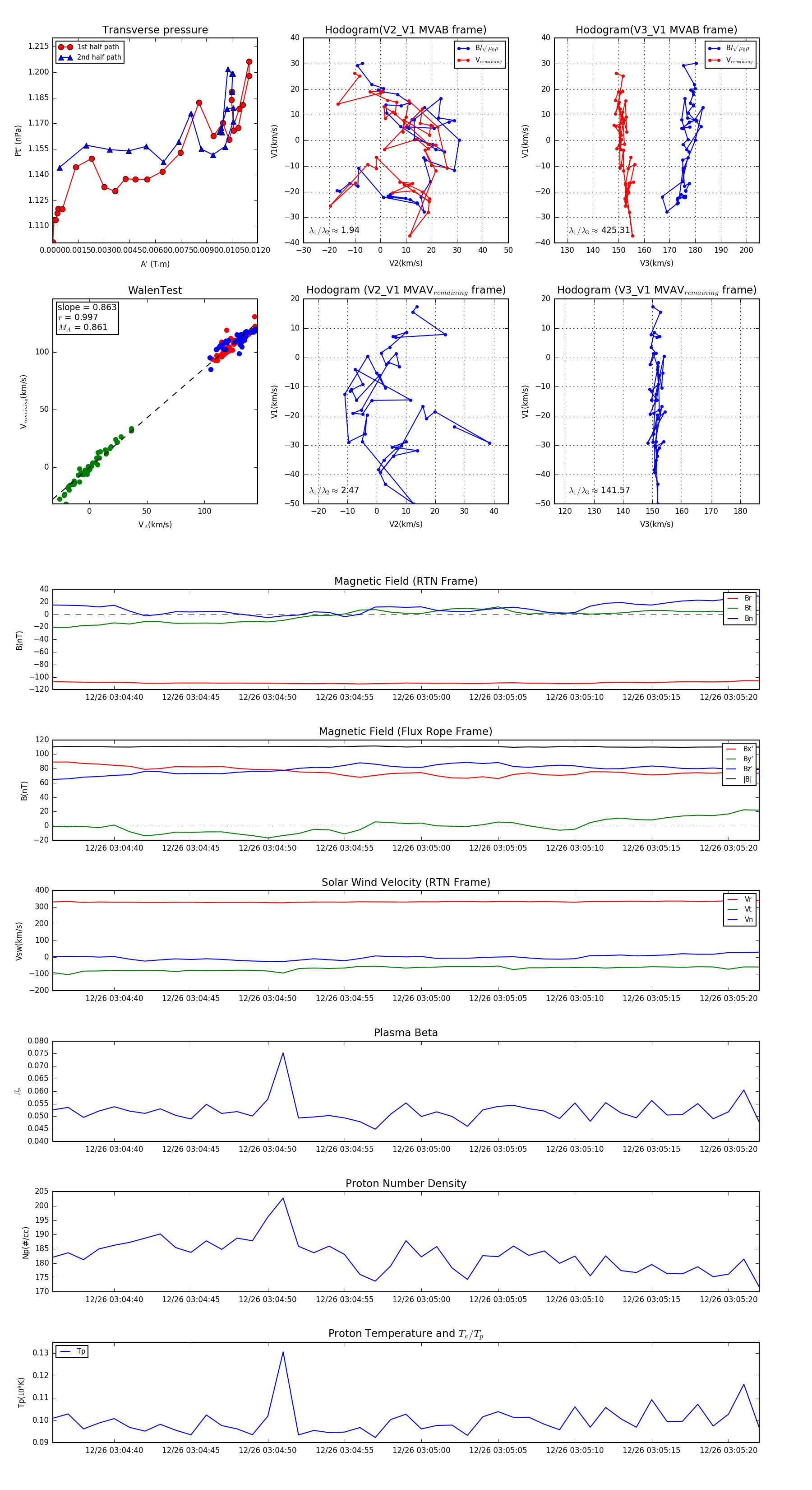
Flux Rope in 2023

Flux Rope Event 2023-12-26 03:04:36 ~ 2023-12-26 03:05:22 (47 seconds)


plot