HOME   LIST
‹–   –›

Flux Rope in 2023

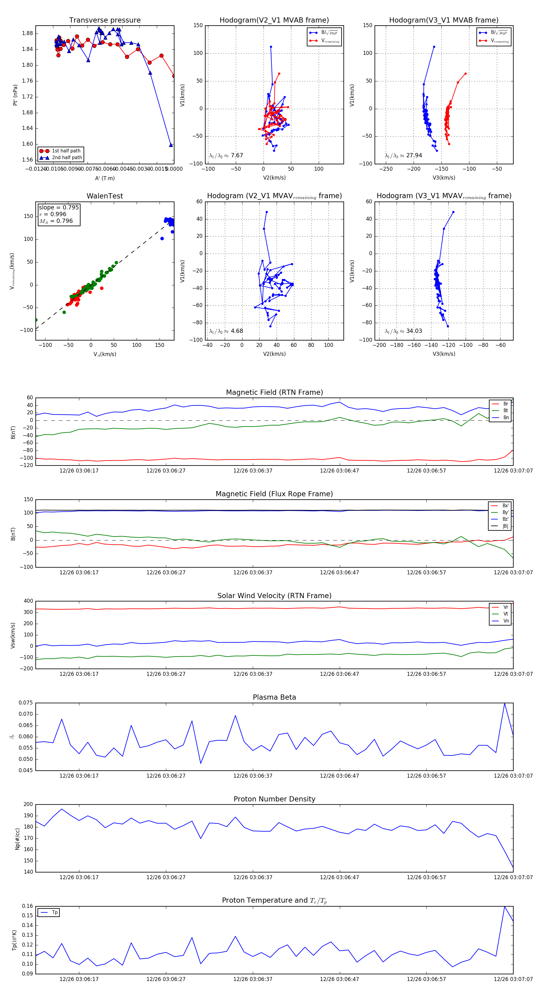
Flux Rope Event 2023-12-26 03:06:12 ~ 2023-12-26 03:07:07 (56 seconds)


plot