HOME   LIST
‹–   –›

Flux Rope in 2023

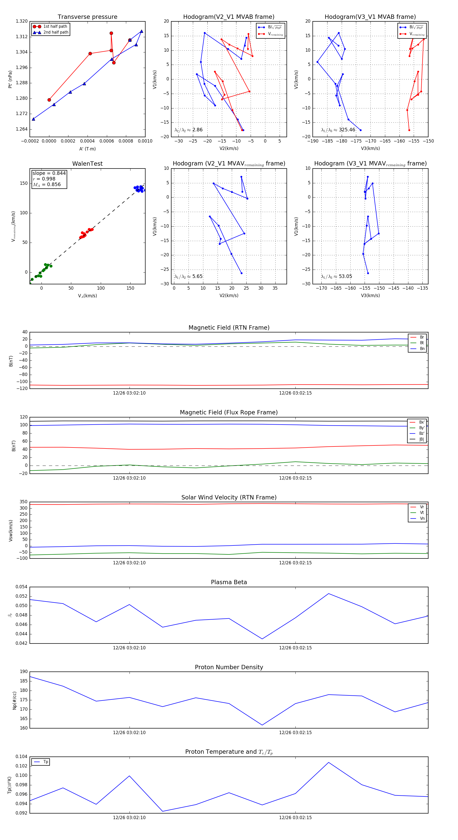
Flux Rope Event 2023-12-26 03:02:07 ~ 2023-12-26 03:02:19 (13 seconds)


plot