HOME   LIST
‹–   –›

Flux Rope in 2023

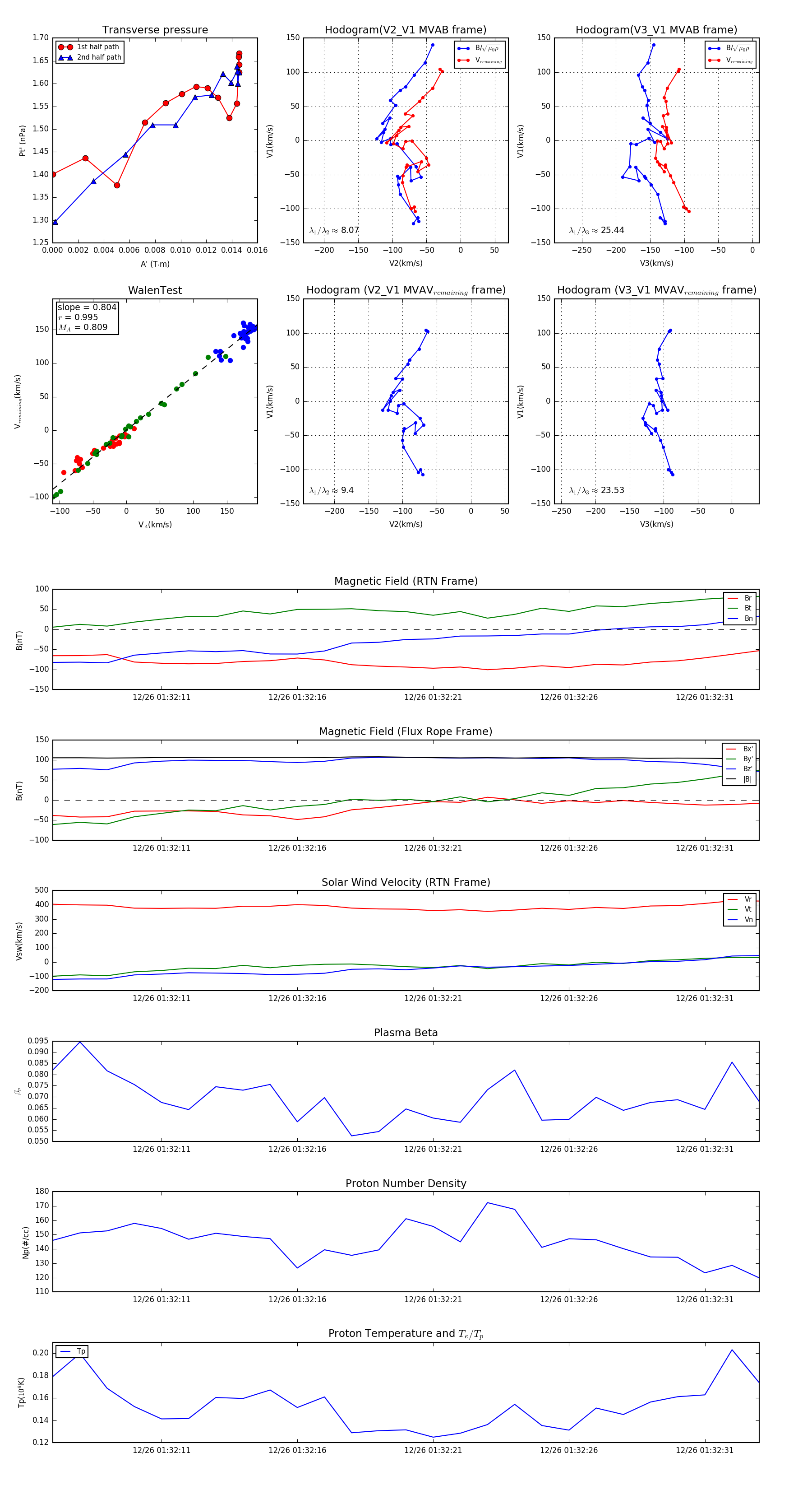
Flux Rope Event 2023-12-26 01:32:07 ~ 2023-12-26 01:32:33 (27 seconds)


plot