HOME   LIST
‹–   –›

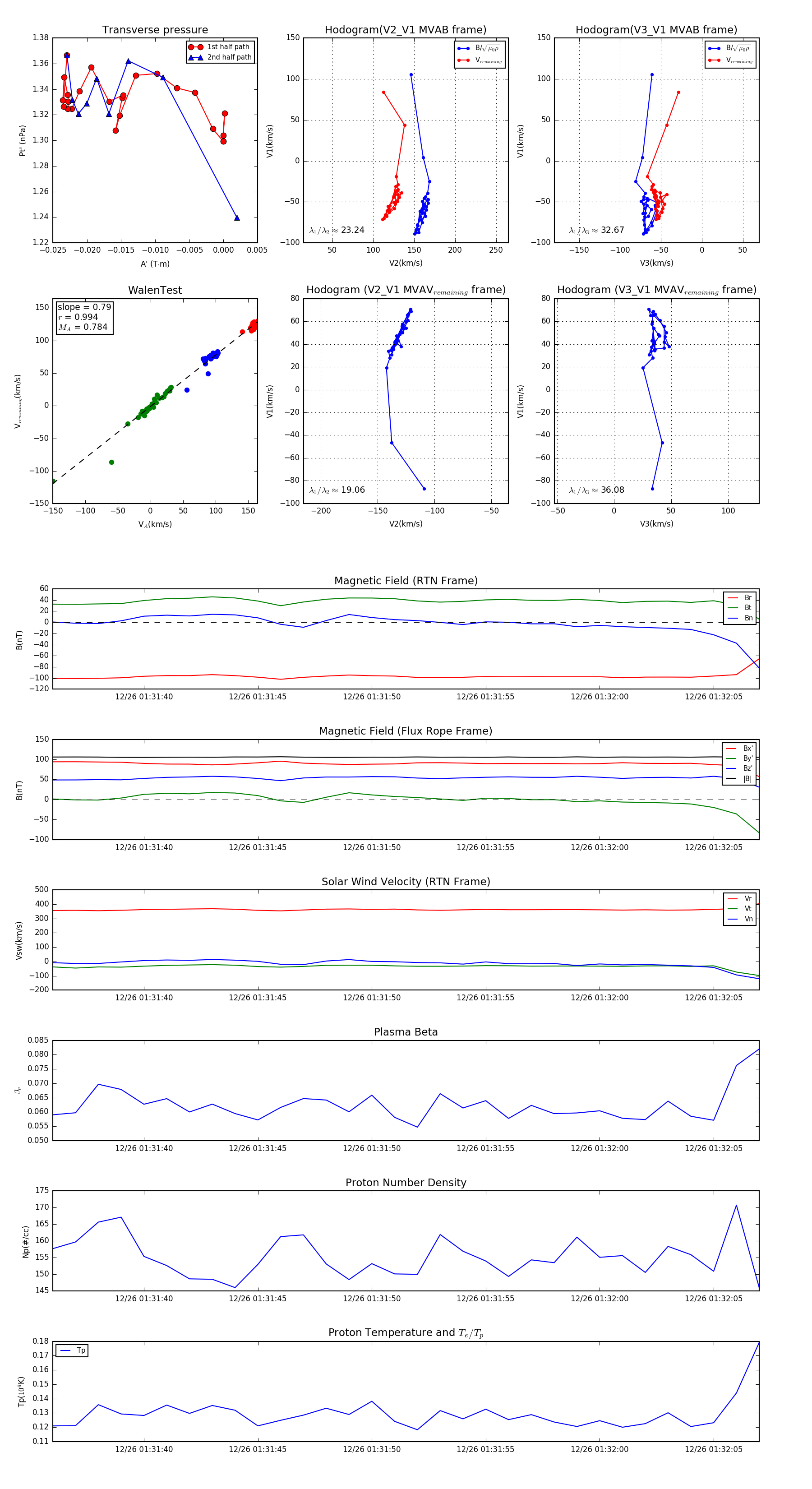
Flux Rope in 2023

Flux Rope Event 2023-12-26 01:31:36 ~ 2023-12-26 01:32:07 (32 seconds)


plot