HOME   LIST
‹–   –›

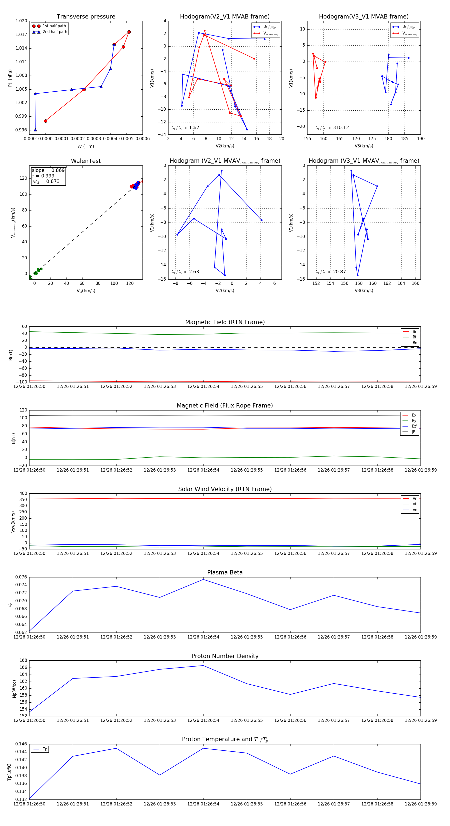
Flux Rope in 2023

Flux Rope Event 2023-12-26 01:26:50 ~ 2023-12-26 01:26:59 (10 seconds)


plot