HOME   LIST
‹–   –›

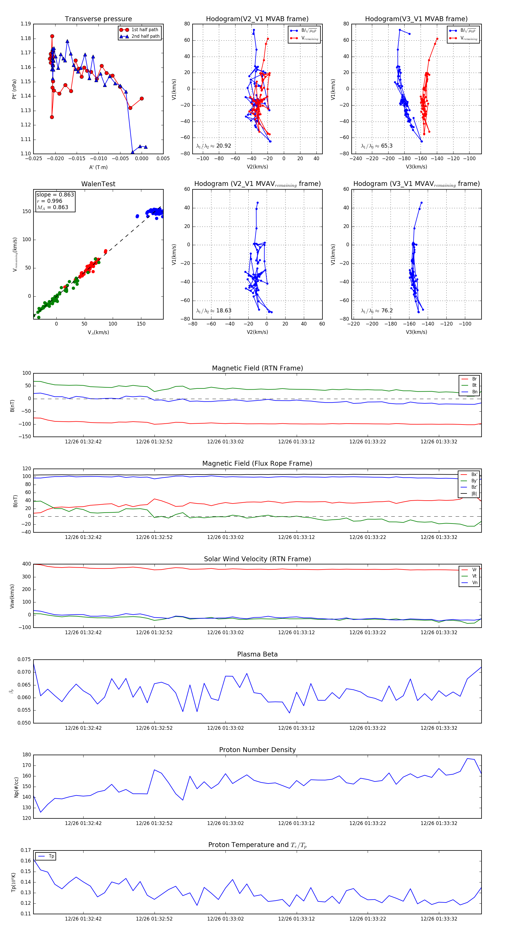
Flux Rope in 2023

Flux Rope Event 2023-12-26 01:32:35 ~ 2023-12-26 01:33:38 (64 seconds)


plot