HOME   LIST
‹–   –›

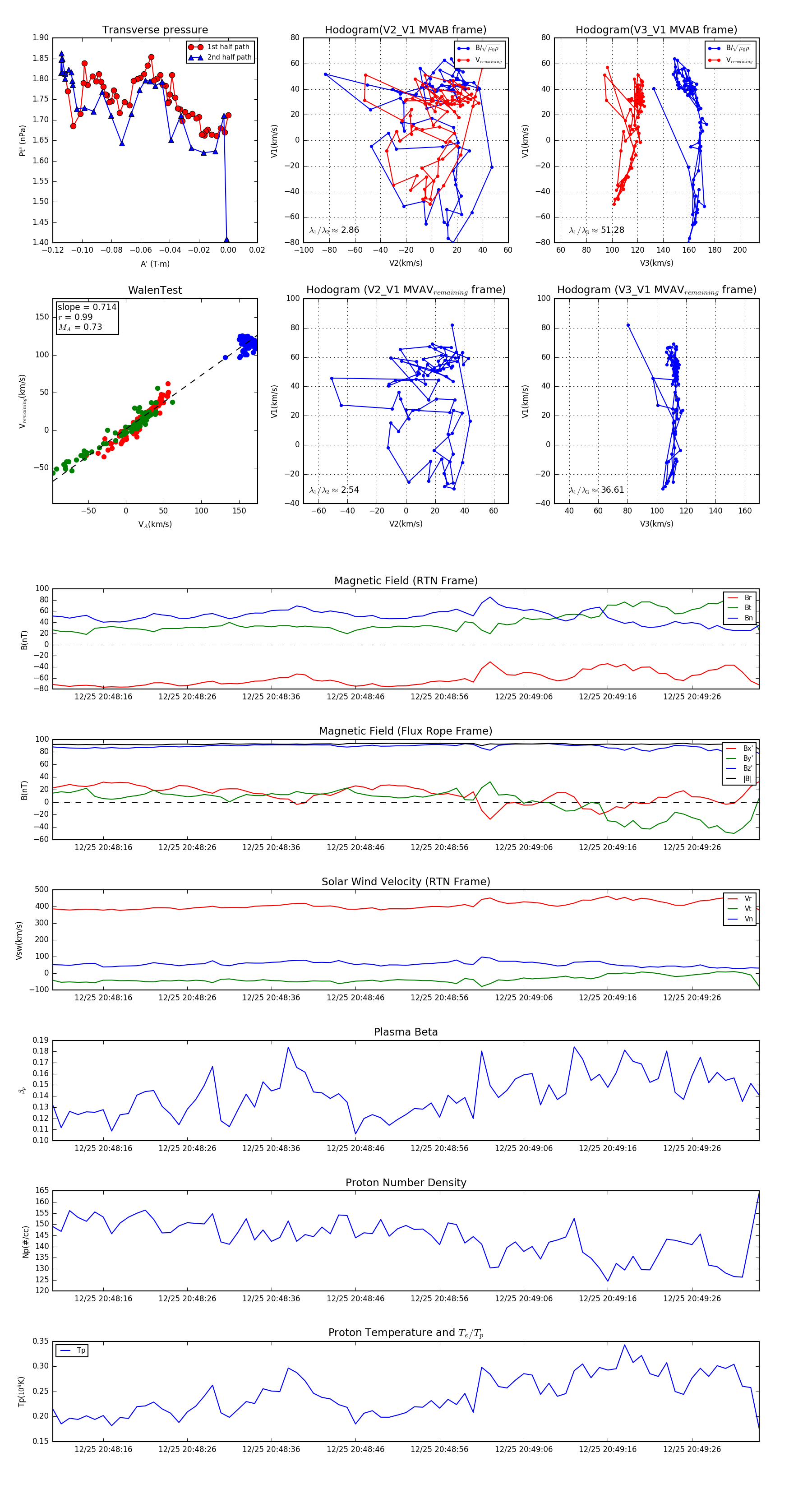
Flux Rope in 2023

Flux Rope Event 2023-12-25 20:48:10 ~ 2023-12-25 20:49:34 (85 seconds)


plot