HOME   LIST
‹–   –›

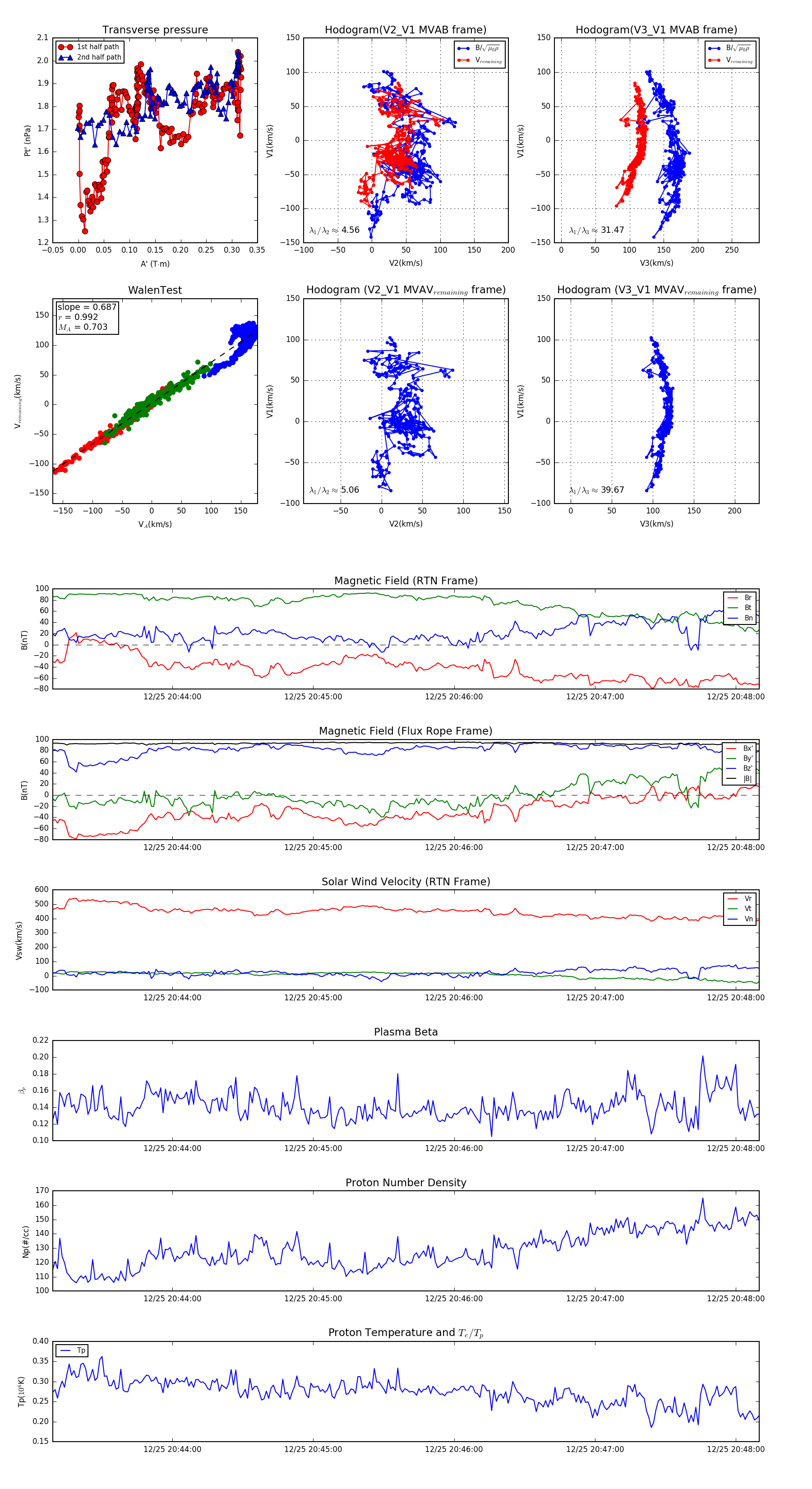
Flux Rope in 2023

Flux Rope Event 2023-12-25 20:43:09 ~ 2023-12-25 20:48:10 (302 seconds)


plot