HOME   LIST
‹–   –›

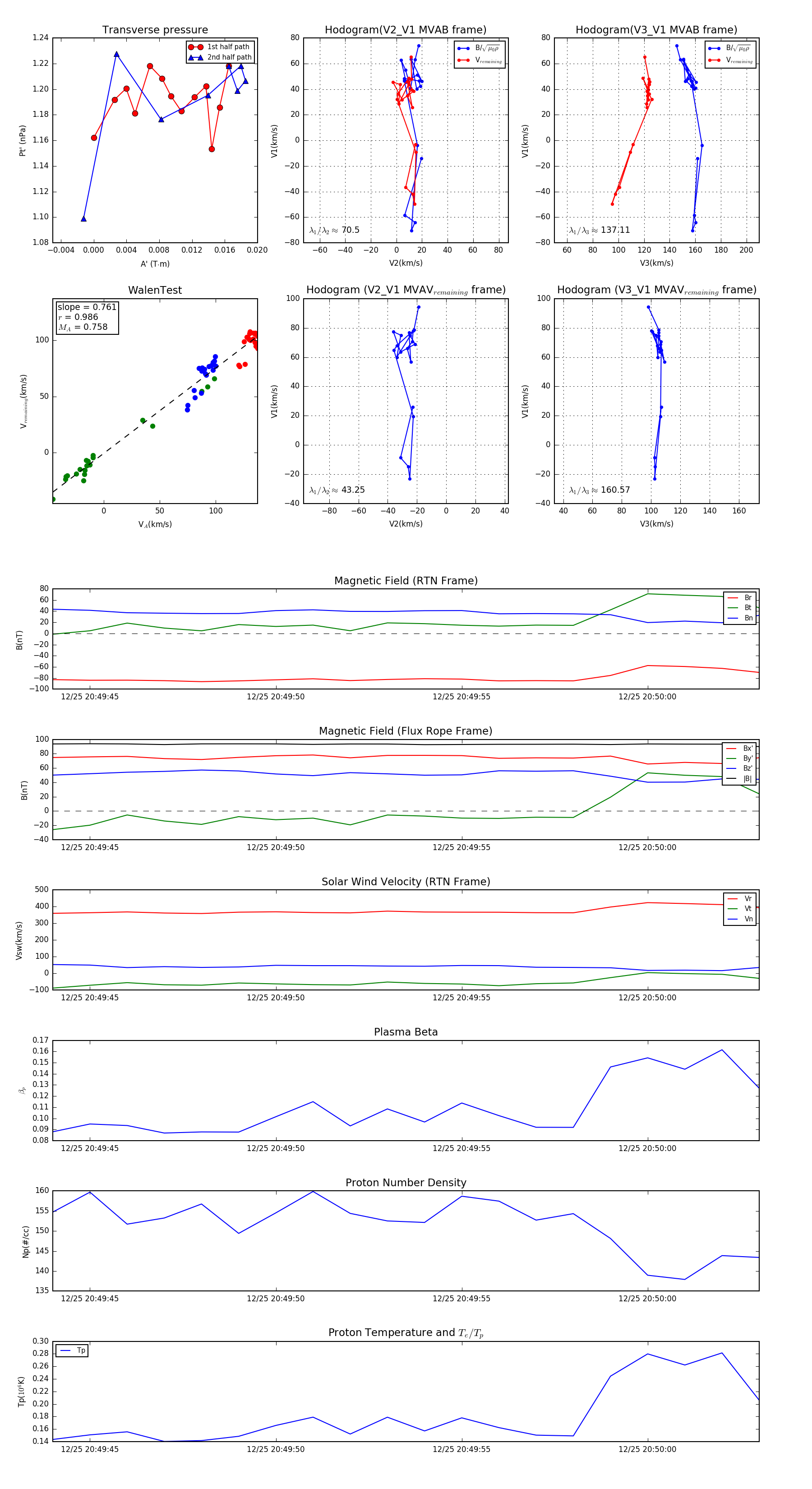
Flux Rope in 2023

Flux Rope Event 2023-12-25 20:49:44 ~ 2023-12-25 20:50:03 (20 seconds)


plot