HOME   LIST
‹–   –›

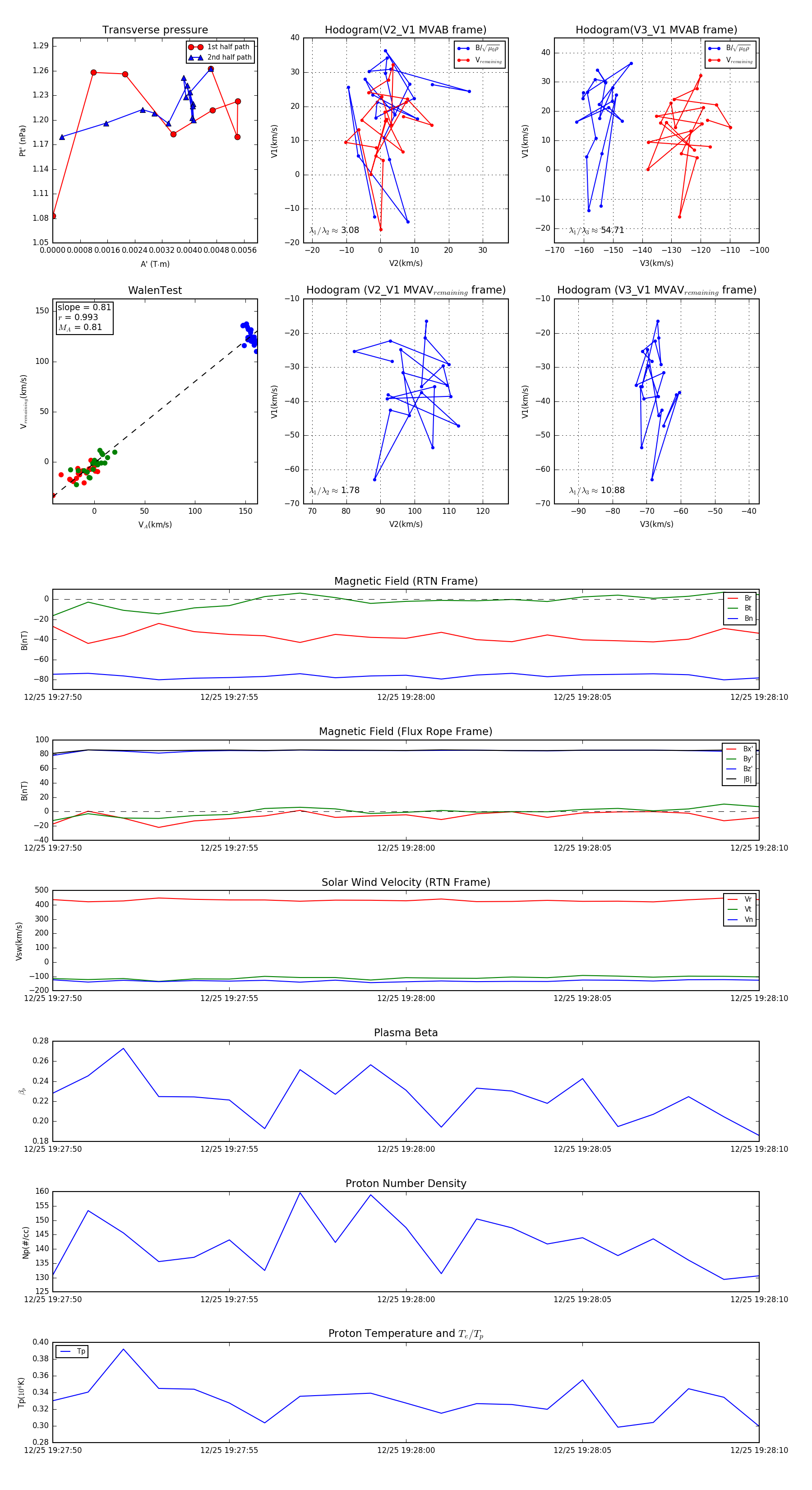
Flux Rope in 2023

Flux Rope Event 2023-12-25 19:27:50 ~ 2023-12-25 19:28:10 (21 seconds)


plot